LEMON Manuals: Even more car manuals for everyone: 1960-2025
Home >> Toyota >> 2013 >> Prius Plug-in >> Repair and Diagnosis (Single Page) >> Engine Performance >> System >> Engine Control System (Diagnostic Codes (P1451 - U0293) & Circuit Tests) (Plug-In) >> SFI System >> Circuit Tests >> ECM Power Source Circuit >> Wiring Diagram
April 5, 2026: LEMON Manuals is launched! Read the announcement.

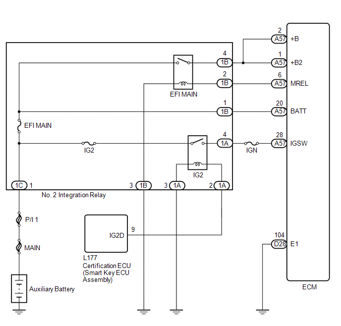
ECM Power Source Circuit: Wiring Diagram

Fig 1: Identifying ECM Power Source Circuit Diagram
GTY329069Courtesy of © TOYOTA, LICENSE AGREEMENT TMS1002