LEMON Manuals: Even more car manuals for everyone: 1960-2025
Home >> Toyota >> 2013 >> RAV4 EV >> Repair and Diagnosis (Single Page) >> Hybrid/Electric Powertrain >> Testing and Diagnosis >> Hybrid Control System (Diagnostic Codes & Circuit Tests) (Electric) (2 Of 2) >> Hybrid Control System >> DTC P085D-582: Gear Shift Control Module "A" Performance; DTC P085D-599: Gear Shift Control Module "A" Performance; DTC P0861-597: Gear Shift Control Module "A" Communication Circuit Low; DTC P0862-598: Gear Shift Control Module "A" Communication Circuit High >> Wiring Diagram
April 5, 2026: LEMON Manuals is launched! Read the announcement.

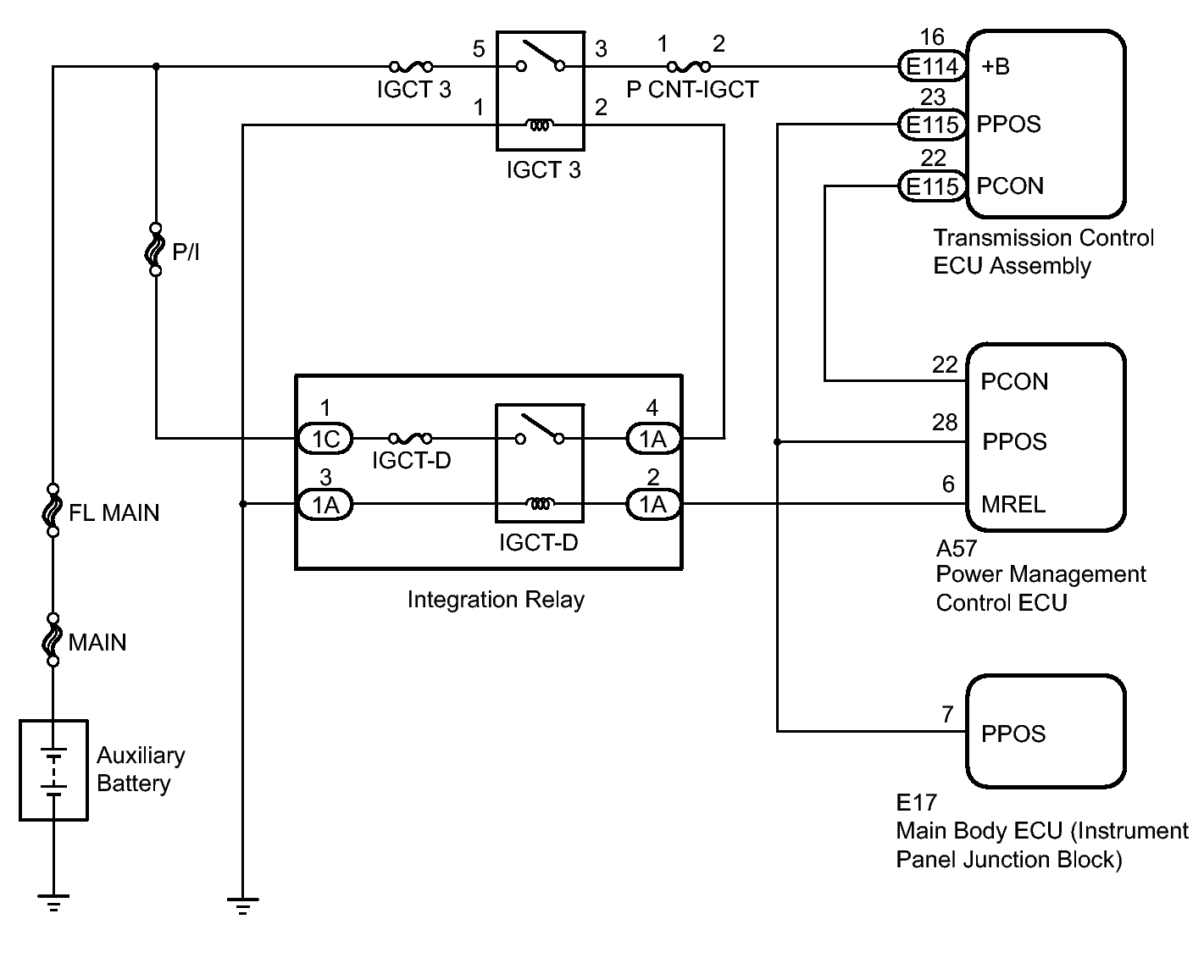
DTC P085D-582: Gear Shift Control Module "A" Performance; DTC P085D-599: Gear Shift Control Module "A" Performance; DTC P0861-597: Gear Shift Control Module "A" Communication Circuit Low; DTC P0862-598: Gear Shift Control Module "A" Communication Circuit High: Wiring Diagram

Fig 1: P Position Sensor Circuit Diagram
GTY372663Courtesy of © TOYOTA, LICENSE AGREEMENT TMS1002