LEMON Manuals: Even more car manuals for everyone: 1960-2025
Home >> Toyota >> 2013 >> RAV4 LE, AWD >> Repair and Diagnosis (Single Page) >> Electrical >> Body Electrical >> OEM System Circuits >> Immobilizer System, Smart Key System, Starting, Steering Lock and Wireless Door Lock Control >> Notes
April 5, 2026: LEMON Manuals is launched! Read the announcement.

Immobilizer System, Smart Key System, Starting, Steering Lock and Wireless Door Lock Control: Notes

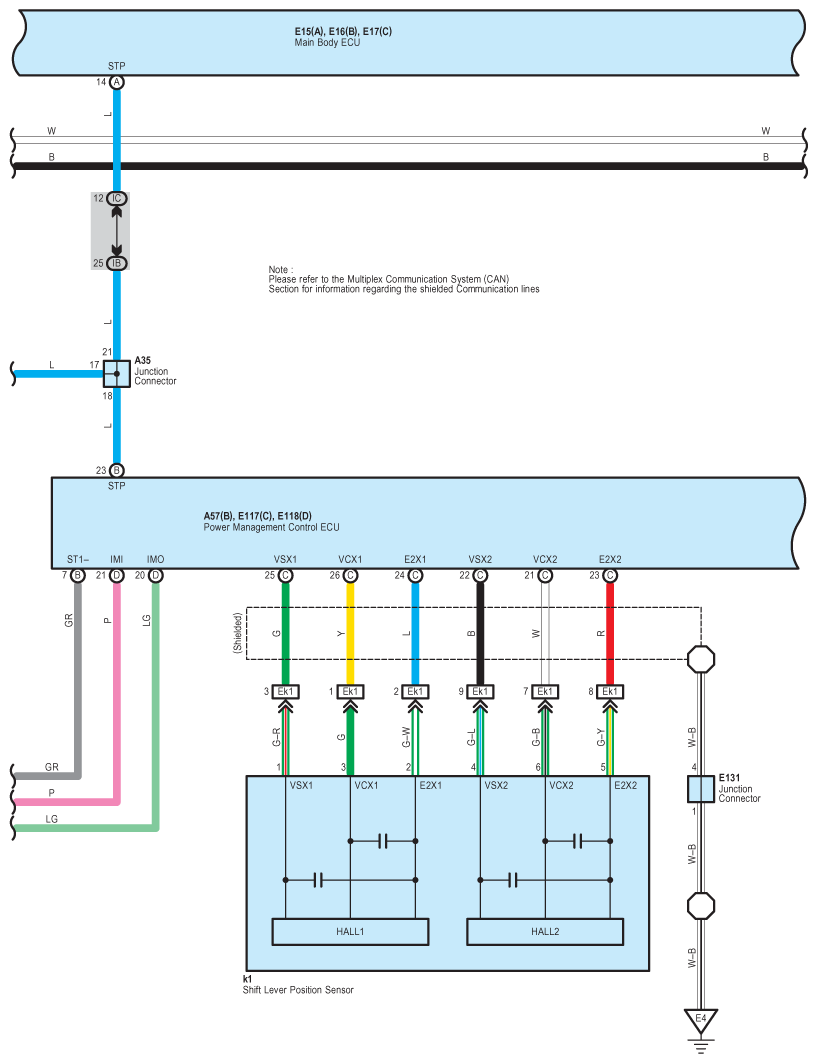
Fig 1: Immobilizer, Smart Key, Starting, Steering Lock And Wireless Door Lock Control System Wiring Diagram (1 Of 16)
G09110476Courtesy of © TOYOTA, LICENSE AGREEMENT TMS1002
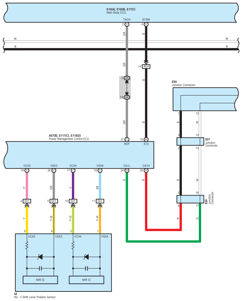
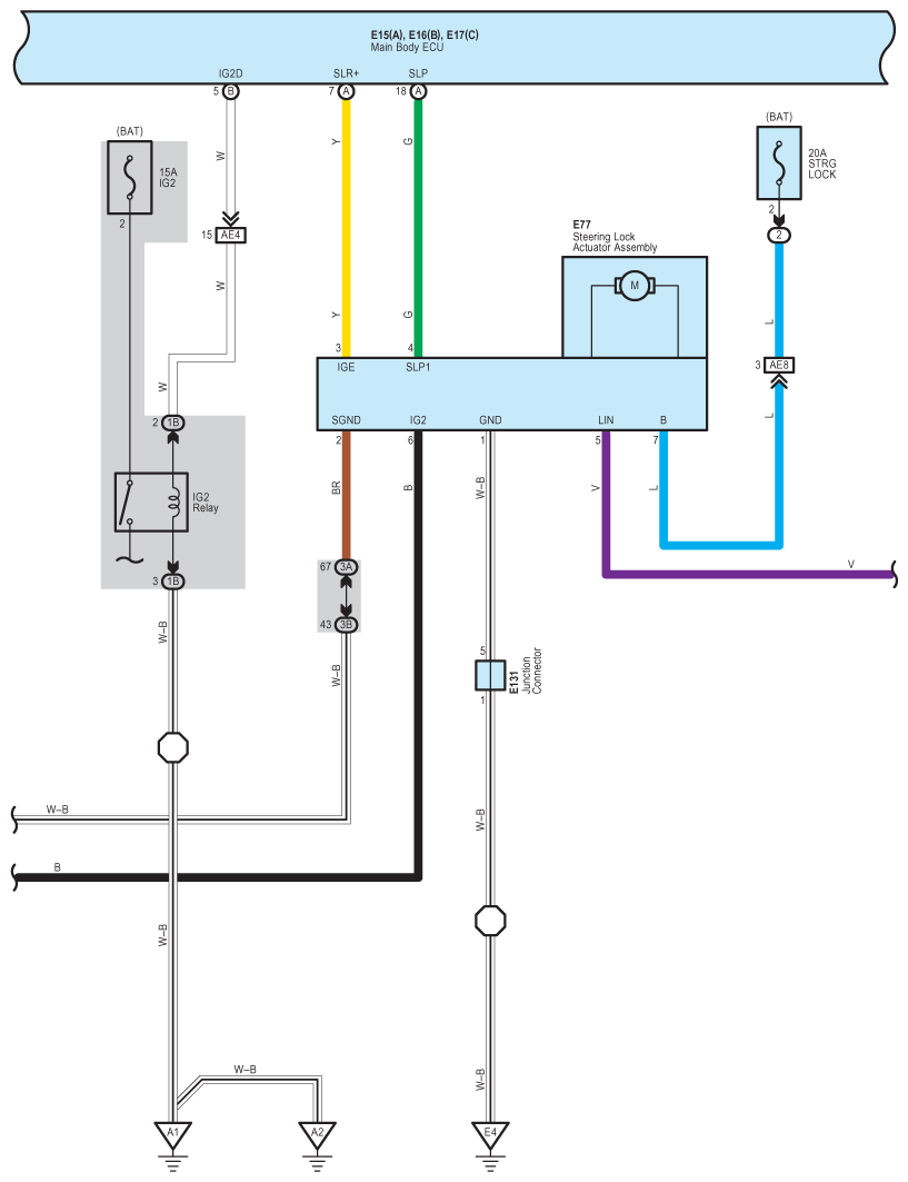
Fig 2: Immobilizer, Smart Key, Starting, Steering Lock And Wireless Door Lock Control System Wiring Diagram (2 Of 16)
G09110477Courtesy of © TOYOTA, LICENSE AGREEMENT TMS1002
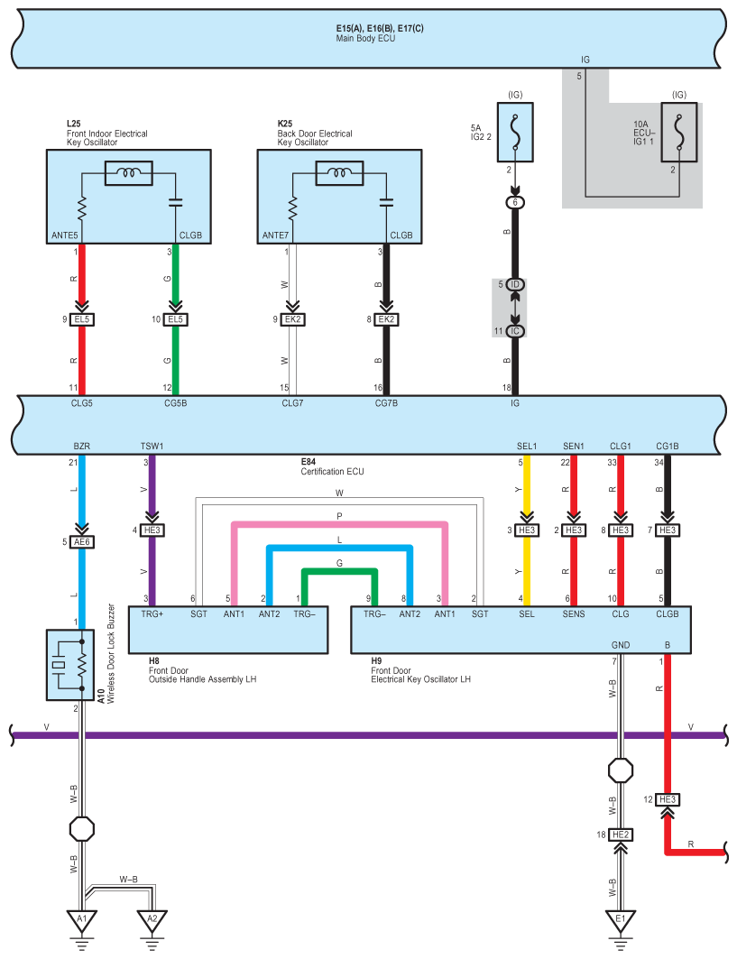
Fig 3: Immobilizer, Smart Key, Starting, Steering Lock And Wireless Door Lock Control System Wiring Diagram (3 Of 16)
G09110478Courtesy of © TOYOTA, LICENSE AGREEMENT TMS1002
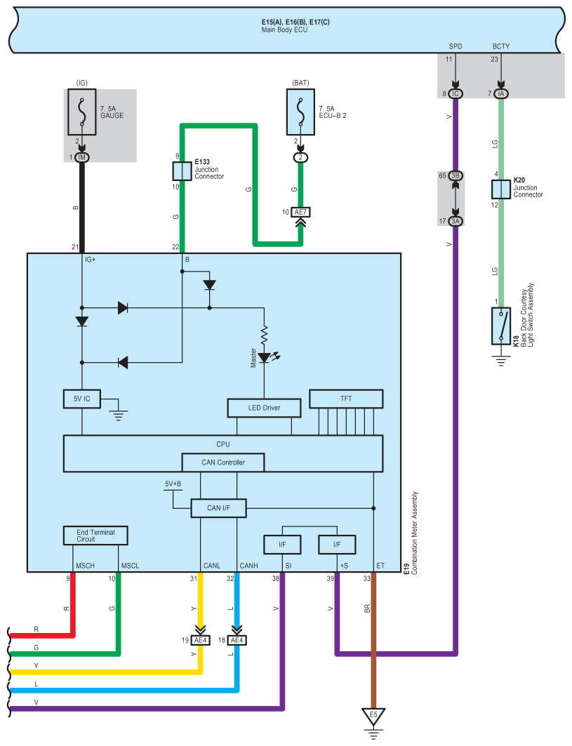
Fig 4: Immobilizer, Smart Key, Starting, Steering Lock And Wireless Door Lock Control System Wiring Diagram (4 Of 16)
G09110479Courtesy of © TOYOTA, LICENSE AGREEMENT TMS1002
Fig 5: Immobilizer, Smart Key, Starting, Steering Lock And Wireless Door Lock Control System Wiring Diagram (5 Of 16)
G09110480Courtesy of © TOYOTA, LICENSE AGREEMENT TMS1002
Fig 6: Immobilizer, Smart Key, Starting, Steering Lock And Wireless Door Lock Control System Wiring Diagram (6 Of 16)
G09110481Courtesy of © TOYOTA, LICENSE AGREEMENT TMS1002
Fig 7: Immobilizer, Smart Key, Starting, Steering Lock And Wireless Door Lock Control System Wiring Diagram (7 Of 16)
G09110482Courtesy of © TOYOTA, LICENSE AGREEMENT TMS1002
Fig 8: Immobilizer, Smart Key, Starting, Steering Lock And Wireless Door Lock Control System Wiring Diagram (8 Of 16)
G09110483Courtesy of © TOYOTA, LICENSE AGREEMENT TMS1002
Fig 9: Immobilizer, Smart Key, Starting, Steering Lock And Wireless Door Lock Control System Wiring Diagram (9 Of 16)
G09110484Courtesy of © TOYOTA, LICENSE AGREEMENT TMS1002
Fig 10: Immobilizer, Smart Key, Starting, Steering Lock And Wireless Door Lock Control System Wiring Diagram (10 Of 16)
G09110485Courtesy of © TOYOTA, LICENSE AGREEMENT TMS1002
Fig 11: Immobilizer, Smart Key, Starting, Steering Lock And Wireless Door Lock Control System Wiring Diagram (11 Of 16)
G09110486Courtesy of © TOYOTA, LICENSE AGREEMENT TMS1002
Fig 12: Immobilizer, Smart Key, Starting, Steering Lock And Wireless Door Lock Control System Wiring Diagram (12 Of 16)
G09110487Courtesy of © TOYOTA, LICENSE AGREEMENT TMS1002
Fig 13: Immobilizer, Smart Key, Starting, Steering Lock And Wireless Door Lock Control System Wiring Diagram (13 Of 16)
G09110488Courtesy of © TOYOTA, LICENSE AGREEMENT TMS1002
Fig 14: Immobilizer, Smart Key, Starting, Steering Lock And Wireless Door Lock Control System Wiring Diagram (14 Of 16)
G09110489Courtesy of © TOYOTA, LICENSE AGREEMENT TMS1002
Fig 15: Immobilizer, Smart Key, Starting, Steering Lock And Wireless Door Lock Control System Wiring Diagram (15 Of 16)
G09110490Courtesy of © TOYOTA, LICENSE AGREEMENT TMS1002
Fig 16: Immobilizer, Smart Key, Starting, Steering Lock And Wireless Door Lock Control System Wiring Diagram (16 Of 16)
G09110491Courtesy of © TOYOTA, LICENSE AGREEMENT TMS1002