LEMON Manuals: Even more car manuals for everyone: 1960-2025
Home >> Toyota >> 2013 >> Sienna L >> Repair and Diagnosis >> Electrical >> Body Electrical >> OEM System Circuits >> AWD >> Notes
April 5, 2026: LEMON Manuals is launched! Read the announcement.

OEM System Circuits: AWD: Notes

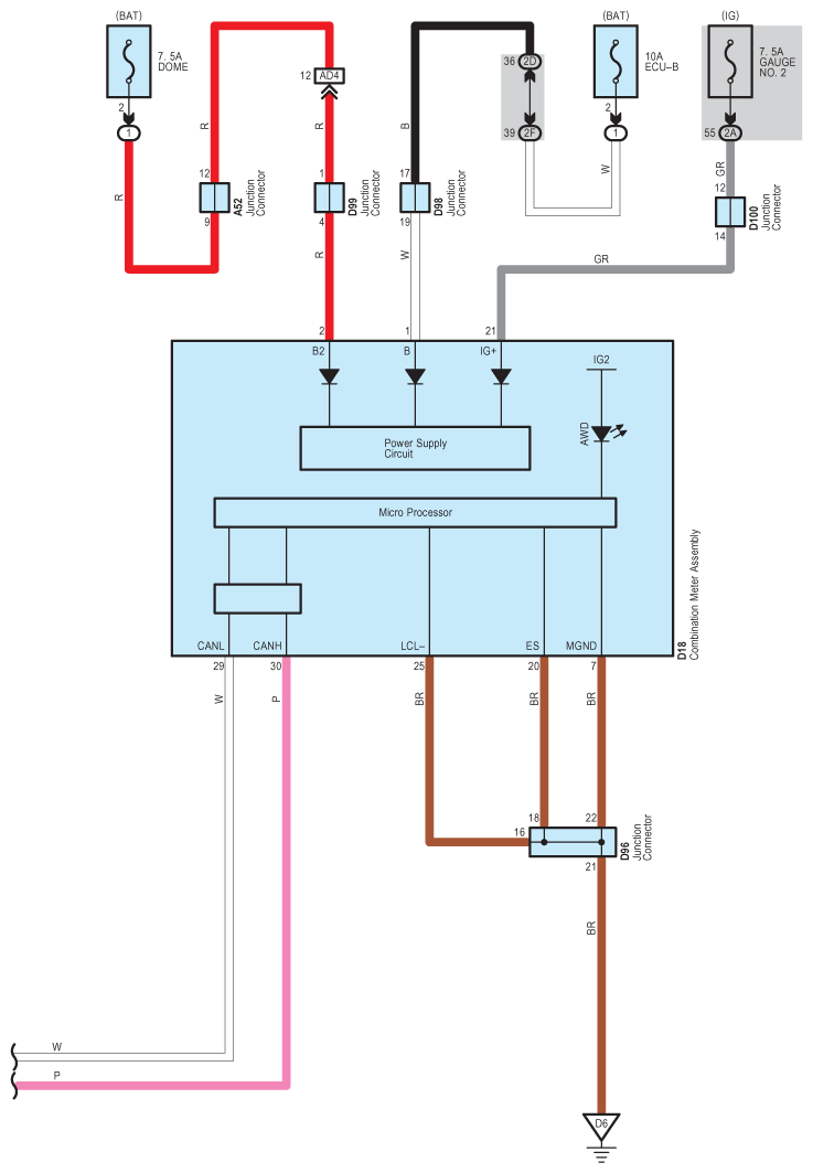
Fig 1: AWD System Wiring Diagram (1 Of 5)
G09111616Courtesy of © TOYOTA, LICENSE AGREEMENT TMS1002
Fig 2: AWD System Wiring Diagram (2 Of 5)
G09111617Courtesy of © TOYOTA, LICENSE AGREEMENT TMS1002
Fig 3: AWD System Wiring Diagram (3 Of 5)
G09111618Courtesy of © TOYOTA, LICENSE AGREEMENT TMS1002
Fig 4: AWD System Wiring Diagram (4 Of 5)
G09111619Courtesy of © TOYOTA, LICENSE AGREEMENT TMS1002
Fig 5: AWD System Wiring Diagram (5 Of 5)
G09111620Courtesy of © TOYOTA, LICENSE AGREEMENT TMS1002