LEMON Manuals: Even more car manuals for everyone: 1960-2025
Home >> Toyota >> 2014 >> Prius Plug-in >> Repair and Diagnosis >> External Pages >> Different variant/trim >> Section 143 (Power Mirror Control System (Diagnostics & Symptom Tests) (Except Plug-In)) >> Power Mirror Control System >> Symptom Tests >> Mirror Heater does not Operate with Rear Defogger Switch [10/2013 - ] >> Wiring Diagram
April 5, 2026: LEMON Manuals is launched! Read the announcement.

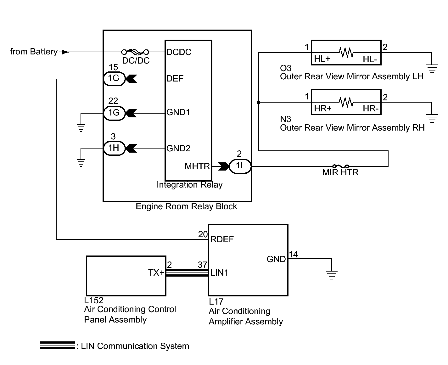
Mirror Heater does not Operate with Rear Defogger Switch [10/2013 - ]: Wiring Diagram

WARNING: This page is about a different variant/trim than selected.
Fig 1: Identifying Power Mirror Control System Wiring Diagram
GTY329185Courtesy of © TOYOTA, LICENSE AGREEMENT TMS1002