LEMON Manuals: Even more car manuals for everyone: 1960-2025
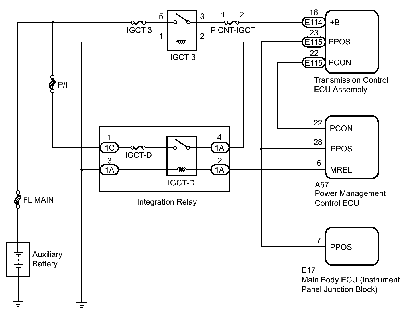
Home >> Toyota >> 2014 >> RAV4 EV >> Repair and Diagnosis (Single Page) >> Hybrid/Electric Powertrain >> Testing and Diagnosis >> Hybrid Control System (Diagnostic Codes (Chg_F076 - U0424-537) & Circuit Tests)) (Electric) >> Hybrid Control System >> DTC P085D-582: Gear Shift Control Module "A" Performance; DTC P085D-599: Gear Shift Control Module "A" Performance; DTC P0861-597: Gear Shift Control Module "A" Communication Circuit Low; DTC P0862-598: Gear Shift Control Module "A" Communication Circuit High [09/2013 - ] >> Wiring Diagram
April 5, 2026: LEMON Manuals is launched! Read the announcement.

DTC P085D-582: Gear Shift Control Module "A" Performance; DTC P085D-599: Gear Shift Control Module "A" Performance; DTC P0861-597: Gear Shift Control Module "A" Communication Circuit Low; DTC P0862-598: Gear Shift Control Module "A" Communication Circuit High [09/2013 - ]: Wiring Diagram

Fig 1: Integration Relay Wiring Diagram
GTY449800Courtesy of © TOYOTA, LICENSE AGREEMENT TMS1002