LEMON Manuals: Even more car manuals for everyone: 1960-2025
Home >> Toyota >> 2015 >> Corolla LE >> Repair and Diagnosis (Single Page) >> Accessories & Equipment >> Anti-Theft Systems >> Immobilizer System (W/ Smart Key) - Diagnostics - Introduction (Model Code: ZRE172) >> IMMOBILIZER SYSTEM (W/ Smart Key System) >> System Diagram [08/2013 - 08/2016] >> System Diagram [08/2013 - 08/2016]
April 5, 2026: LEMON Manuals is launched! Read the announcement.

System Diagram [08/2013 - 08/2016]

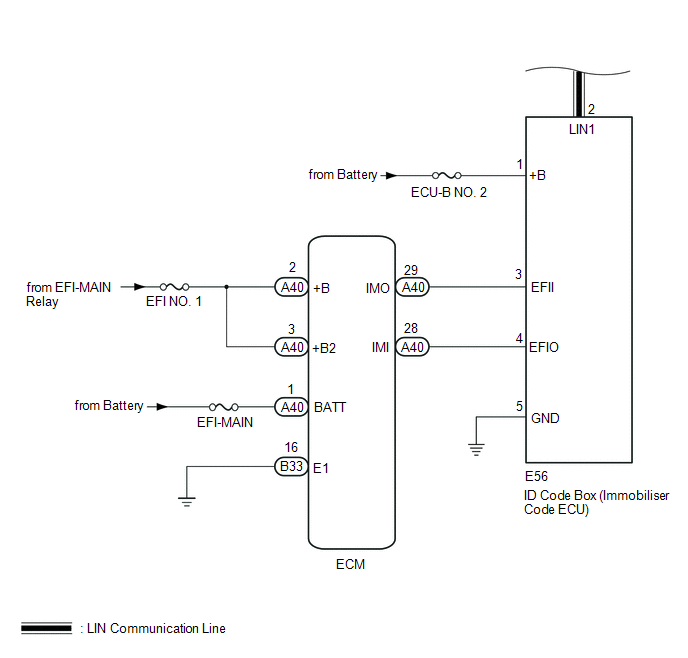
Fig 1: Immobilizer System (w/ Smart Key System) Circuit Diagram (1 Of 2)
GTY426063Courtesy of © TOYOTA, LICENSE AGREEMENT TMS1002
Fig 2: Immobilizer System (w/ Smart Key System) Circuit Diagram (2 Of 2)
GTY438670Courtesy of © TOYOTA, LICENSE AGREEMENT TMS1002