LEMON Manuals: Even more car manuals for everyone: 1960-2025
Home >> Toyota >> 2016 >> Corolla L, Automatic Trans >> Repair and Diagnosis (Single Page) >> Accessories & Equipment >> Anti-Theft Systems >> Theft Deterrent / Keyless Entry System - Diagnostics & Circuit Tests (Model Code: ZRE172) >> Theft Deterrent System >> System Diagram [08/2013 - 08/2016] >> System Diagram [08/2013 - 08/2016]
April 5, 2026: LEMON Manuals is launched! Read the announcement.

System Diagram [08/2013 - 08/2016]

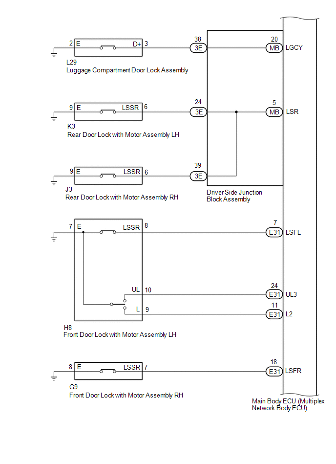
Fig 1: Theft Deterrent System Circuit Diagram (1 Of 5)
GTY447639Courtesy of © TOYOTA, LICENSE AGREEMENT TMS1002
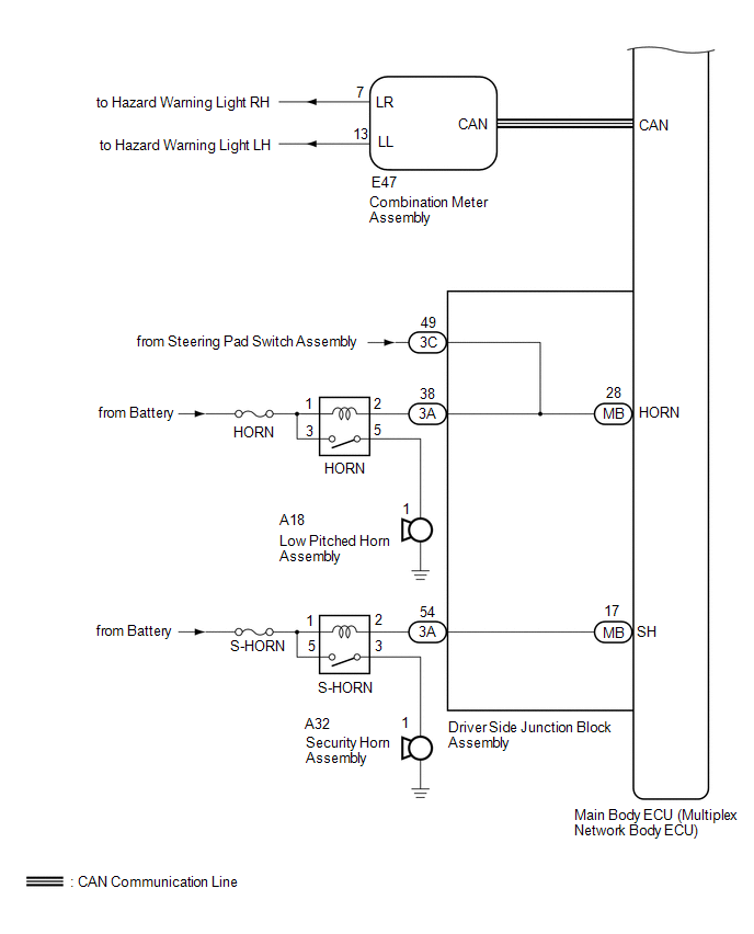
Fig 2: Theft Deterrent System Circuit Diagram (2 Of 5)
GTY445101Courtesy of © TOYOTA, LICENSE AGREEMENT TMS1002
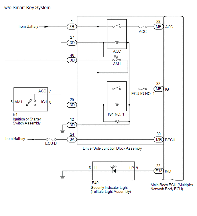
Fig 3: Theft Deterrent System Circuit Diagram (3 Of 5)
GTY451716Courtesy of © TOYOTA, LICENSE AGREEMENT TMS1002
Fig 4: Theft Deterrent System Circuit Diagram (4 Of 5)
GTY426324Courtesy of © TOYOTA, LICENSE AGREEMENT TMS1002
Fig 5: Theft Deterrent System Circuit Diagram (5 Of 5)
GTY476054Courtesy of © TOYOTA, LICENSE AGREEMENT TMS1002