LEMON Manuals: Even more car manuals for everyone: 1960-2025
Home >> Toyota >> 2017 >> 86 Base, Automatic Trans >> Repair and Diagnosis (Single Page) >> Body & Frame >> Mirrors >> Power Mirror Control System (Inspection) >> Power Mirror Control System >> System Diagram [06/2016 - 03/2017] >> System Diagram [06/2016 - 03/2017]
April 5, 2026: LEMON Manuals is launched! Read the announcement.

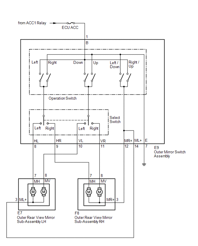
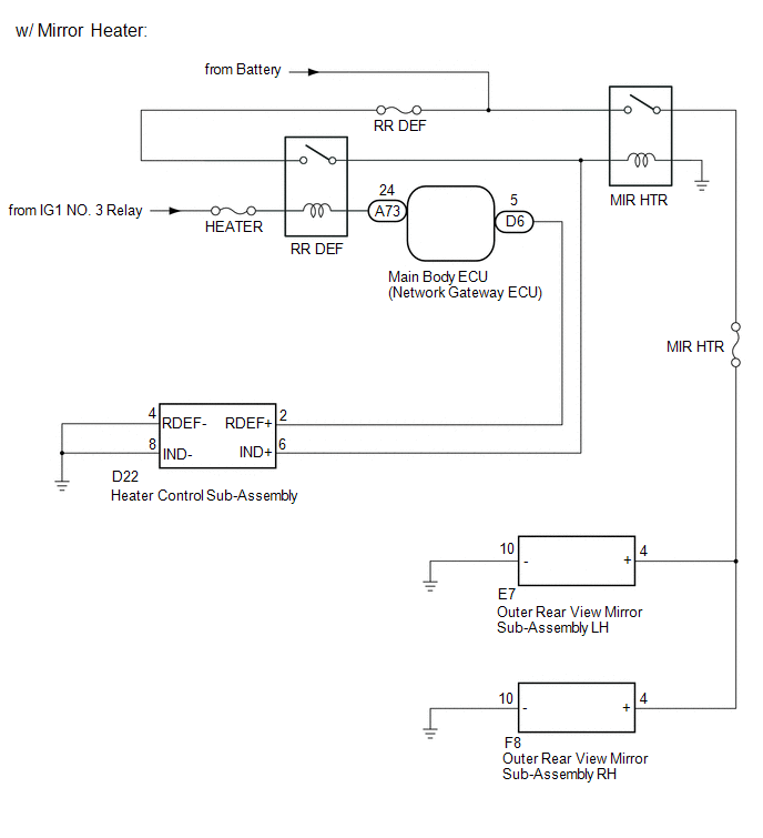
System Diagram [06/2016 - 03/2017]

GTY717561Courtesy of © TOYOTA, LICENSE AGREEMENT TMS1002
GTY689717Courtesy of © TOYOTA, LICENSE AGREEMENT TMS1002