LEMON Manuals: Even more car manuals for everyone: 1960-2025
Home >> Toyota >> 2017 >> 86 Base, Automatic Trans >> Repair and Diagnosis >> Electrical >> Body Electrical >> OEM System Circuits >> Front Fog Light >> System Diagrams
April 5, 2026: LEMON Manuals is launched! Read the announcement.

System Diagrams

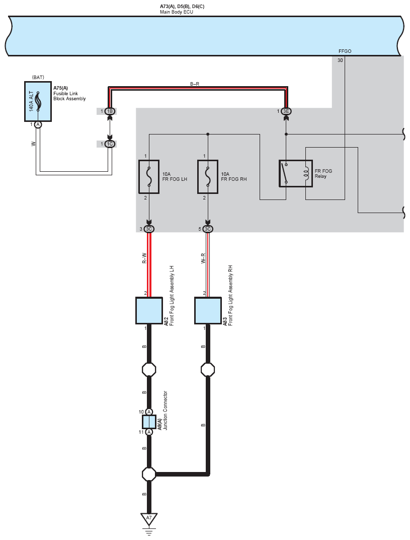
Fig 1: Front Fog Light (1 Of 6)
G12191975Courtesy of © TOYOTA, LICENSE AGREEMENT TMS1002
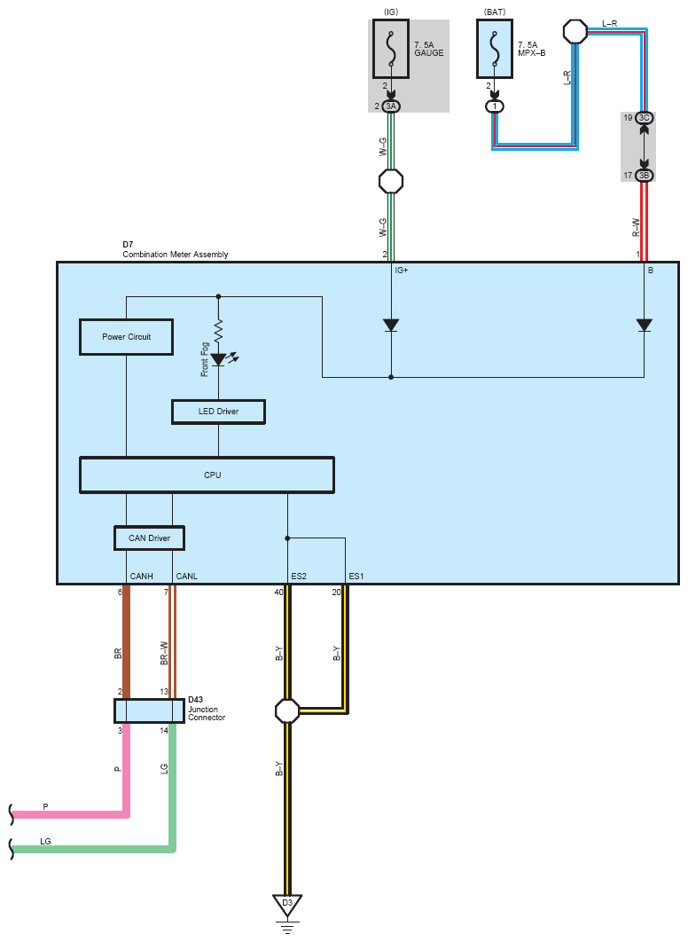
Fig 2: Front Fog Light (2 Of 6)
G12191976Courtesy of © TOYOTA, LICENSE AGREEMENT TMS1002
Fig 3: Front Fog Light (3 Of 6)
G12191977Courtesy of © TOYOTA, LICENSE AGREEMENT TMS1002
Fig 4: Front Fog Light (4 Of 6)
G12191978Courtesy of © TOYOTA, LICENSE AGREEMENT TMS1002
Fig 5: Front Fog Light (5 Of 6)
G12191979Courtesy of © TOYOTA, LICENSE AGREEMENT TMS1002
Fig 6: Front Fog Light (6 Of 6)
G12191980Courtesy of © TOYOTA, LICENSE AGREEMENT TMS1002