LEMON Manuals: Even more car manuals for everyone: 1960-2025
Home >> Toyota >> 2017 >> Corolla L >> Repair and Diagnosis (Single Page) >> Accessories & Equipment >> Communication Devices >> Can Communication System - (W/O Central Gateway Ecu) - Diagnostics & Circuit Tests (2 Of 2) (Model Code: ZRE172) >> CAN COMMUNICATION SYSTEM (W/O Central Gateway ECU) >> Main Body ECU Communication Stop Mode [08/2013 - ] >> Wiring Diagram
April 5, 2026: LEMON Manuals is launched! Read the announcement.

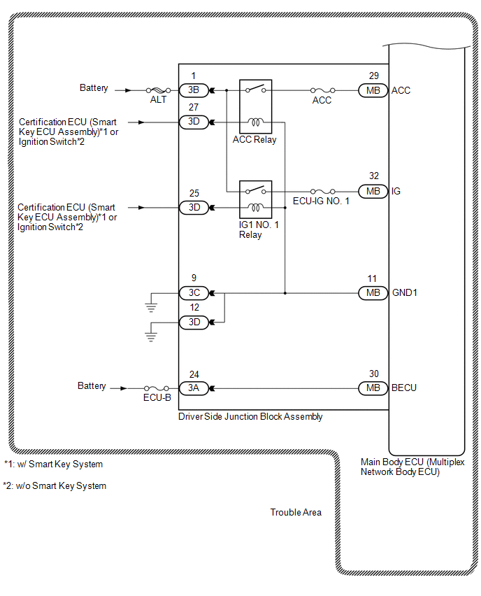
Main Body ECU Communication Stop Mode [08/2013 - ]: Wiring Diagram

GTY440756Courtesy of © TOYOTA, LICENSE AGREEMENT TMS1002
GTY472374Courtesy of © TOYOTA, LICENSE AGREEMENT TMS1002