LEMON Manuals: Even more car manuals for everyone: 1960-2025
Home >> Toyota >> 2017 >> Highlander LE Plus, AWD >> Repair and Diagnosis (Single Page) >> Accessories & Equipment >> Anti-Theft Systems >> Smart Key System (Entry Function) - Diagnostics - (Except Hybrid) >> SMART KEY SYSTEM (for Entry Function) >> All Door Entry Lock/Unlock Functions and Wireless Functions do not Operate [11/2016 - ] >> Wiring Diagram
April 5, 2026: LEMON Manuals is launched! Read the announcement.

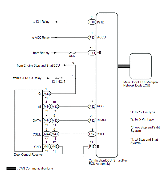
All Door Entry Lock/Unlock Functions and Wireless Functions do not Operate [11/2016 - ]: Wiring Diagram

GTY715208Courtesy of © TOYOTA, LICENSE AGREEMENT TMS1002