LEMON Manuals: Even more car manuals for everyone: 1960-2025
Home >> Toyota >> 2017 >> Mirai >> Repair and Diagnosis (Single Page) >> Transmission >> Transmission Control Systems >> Electronic A/T Shift Lever System - Diagnostics - Introduction >> Electronic Shift Lever System >> System Description [06/2015 - ] >> System Description [06/2015 - ]
April 5, 2026: LEMON Manuals is launched! Read the announcement.

System Description [06/2015 - ]

  1. SYSTEM DESCRIPTION 

    The electronic shift lever system electrically controls the parking lock mechanism using an actuator.

    The transmission control ECU assembly locks/unlocks gearshift control based on lock/unlock request signals from the certification ECU (smart key ECU assembly).

    The transmission control ECU assembly receives the theft deterrent status (lock or unlock) from the certification ECU (smart key ECU assembly).

    Based on this signal, and other information received from the EV control ECU, the transmission control ECU assembly controls the shift control actuator assembly and other parts of the system.

    The transmission control ECU assembly detects DTCs when there are any malfunctions in the system, and informs the driver of selected malfunctions by illuminating the master warning light, and indicating an error message on the multi-information display.

    HINT: 

    Depending on the DTC that is stored, the master warning light may not illuminate and an error message may not be displayed on the multi-information display.

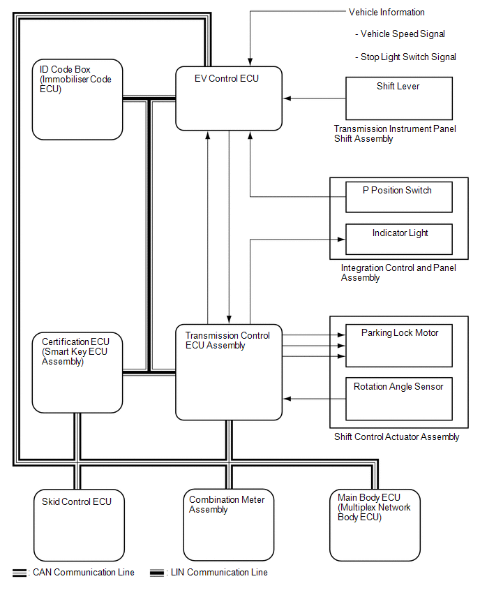
  2. SYSTEM DIAGRAM 
    GTY587936Courtesy of © TOYOTA, LICENSE AGREEMENT TMS1002
    INPUT AND OUTPUT SIGNALS OF EACH ECU

    Transmitting ECU (Transmitter) Receiving ECU Signal Communication Method
    Main Body ECU Combination Meter Assembly Parking brake switch signal CAN
    Main Body ECU Transmission Control ECU Assembly
    • Power switch signal
    • ACC switch signal
    CAN
    Transmission Control ECU Assembly Certification ECU (Smart Key ECU Assembly)
    • Park (P) state signal
    • Transmission control ECU assembly trouble condition signal
    CAN
    Certification ECU (Smart Key ECU Assembly) EV Control ECU Auto park (P) request signal CAN
    EV Control ECU Certification ECU (Smart Key ECU Assembly) Auto park (P) complete signal CAN
    Transmission Control ECU Assembly Combination Meter Assembly
    • Park (P) state signal
    • Other than park (P) state signal
    • Transmission control ECU assembly trouble condition signal
    CAN
    EV Control ECU Combination Meter Assembly
    • Shift position signal
    • EV control ECU trouble condition signal
    CAN
    Transmission Control ECU Assembly Certification ECU (Smart Key ECU Assembly) Gear shift control lock state signal LIN
  3. FUNCTION OF EACH COMPONENT 
    Part Name Function
    Shift Control Actuator Assembly
    • Composed of the parking lock motor and the rotation angle sensor. The motor is activated by electric current from the transmission control ECU assembly.
    • Motor rotation is reduced by the cycloid reduction mechanism in the shift control actuator assembly and then output.
    • The rotation angle sensor detects the motor rotation angle with the 2 Hall ICs.
    Transmission Control ECU Assembly
    • The transmission control ECU assembly activates the shift control actuator assembly based on signals from the EV control ECU.
    • The transmission control ECU assembly controls the application timing of current to the parking lock motor based on signals from the rotation angle sensor.
    Parking Lock Mechanism The parking lock pawl rotates according to the movement of the parking lock rod when the parking lock motor rotates, and engages with the parking gear on the transaxle side, causing the parking lock mechanism to lock or unlock.
    EV Control ECU The EV control ECU sends a P lock or P unlock demand signal to the transmission control ECU assembly based on information from the shift lever and the P position switch (integration control and panel assembly).
    P Position Switch Indicator Light The P position switch indicator light comes on or goes off to indicate the P lock/unlock status. The P position switch indicator light goes off when the electronic shift lever system malfunctions and an error message is displayed on the multi-information display.
    Combination Meter Assembly A malfunction in the transmission control ECU assembly is indicated by the illumination of the master warning light on the combination meter.
  4. OPERATION DESCRIPTION 
    1. Operation when switching to park (P):
      GTY538794Courtesy of © TOYOTA, LICENSE AGREEMENT TMS1002
      1. When the P position switch (integration control and panel assembly) is pushed to activate the parking lock, a signal is sent to the EV control ECU.
      2. The EV control ECU determines whether "P lock" is possible or not based on this signal and other vehicle information.
      3. If the EV control ECU determines that "P lock" is possible, it sends a "P lock" operation demand signal to the transmission control ECU assembly.
      4. After receiving the signal, the transmission control ECU assembly activates the shift control actuator assembly in order to lock the parking lock mechanism.
        GTY545345Courtesy of © TOYOTA, LICENSE AGREEMENT TMS1002
      5. The transmission control ECU assembly controls motor rotation angle based on signals from the rotation angle sensor in the shift control actuator assembly.
        GTY594835Courtesy of © TOYOTA, LICENSE AGREEMENT TMS1002

        HINT: 

        In the cycloid reduction mechanism, the output shaft is linked to the external gear. Together, they rotate only a single tooth when the eccentric adapter, which is linked to the motor, rotates once. Driving force is increased in this way so that the parking lock mechanism can be switched even when high output is required for parking on a hill, etc.

      6. The P position switch indicator light is illuminated.
    2. Operation to switch from park (P) to a shift state other than park (P):
      GTY560247Courtesy of © TOYOTA, LICENSE AGREEMENT TMS1002
      1. When the hybrid system is started (the vehicle is ready to be driven) and the shift lever is moved to R, N, or D with the brake pedal depressed, a signal is sent to the EV control ECU.
      2. This signal is then sent from the EV control ECU to the transmission control ECU assembly as a "P lock release" operation demand signal.
      3. After receiving the signal, the transmission control ECU assembly activates the shift control actuator assembly in order to unlock the parking lock mechanism.
        GTY565945Courtesy of © TOYOTA, LICENSE AGREEMENT TMS1002
      4. The transmission control ECU assembly controls motor rotation angle based on signals from the rotation angle sensor in the shift control actuator assembly.
      5. The P position switch indicator light is turned off.
  5. SHIFT STATE CHANGE FUNCTION 
    1. The electronic shift lever system comprehensively determines vehicle conditions and changes the shift state, as shown in the following chart, by cooperating with the shift control function of the hybrid system (except when the reject function described later is in operation).
    2. Other than indicated in the following chart, when the power switch is turned off with the vehicle stopped, the shift state is automatically changed to park (P) and all power is turned off.
      GTY576631Courtesy of © TOYOTA, LICENSE AGREEMENT TMS1002
  6. REJECT FUNCTION 
    1. In the electronic shift lever system, there may be a situation in which a shift state change cannot be performed for safety reasons. In such a situation, when the shift lever is moved to attempt to change the shift state, the system sounds a reject buzzer inside the meter, displays a warning message on the multi-information display and changes the shift state as shown in the following table.
      Selector operation which causes reject function to operate Shift state after rejection Message displayed on multi-information display
      Shift operated when auxiliary battery voltage is low Stays in P position Insufficient Aux Battery Charge Shift is Unavailable See Owner's Manual
      Shift lever selected to D or R while READY indicator is blinking Stays in P position Shifting Unavailable When READY Indicator is Flashing
      While consecutive operations are prohibited, shift lever is selected from P to a different position Stays in P position Shifting Temporarily Unavailable Wait a Moment and Try Again
      Shift lever selected from R position to Br mode N position Shifted to [N] Position Shift to [D] once, then Shift to [Br]
      Shift lever selected to D or R while ON (IG ON) and READY indicator is not illuminated Stays in P position Shifting to [D] or [R] Position Unavailable Try to Shift after FC System has Started
      Shift lever selected from P to a different position without depressing the brake pedal Stays in P position Shifting Unavailable Press Brake Pedal before Shifting
      Shift lever selected from P or N position to Br mode Stays in same position as before shifting operation (P or N) Shifting to [Br] Mode Unavailable Shift to [D] once, then Shift to [Br]
      Shift lever selected from R position to Bs mode N position Shifted to [N] Position Shift to [D] once, then Shift to [Br]
      Shift lever selected to R while vehicle is being driven forward* N position Shifted to [N] Position Stop Your Vehicle before Shifting to [R]
      Shift lever selected to D while vehicle is being driven in reverse* N position Shifted to [N] Position Stop Your Vehicle before Shifting to [D]
      Shift lever selected to P while vehicle is being driven N position Shifted to [N] Position To Shift to [P], Stop Your Vehicle and Press [P] Switch
  7. P POSITION SWITCH INDICATOR LIGHT CONTROL 
    1. The indicator light comes on when park (P) is selected, goes off when a shift state other than park (P) is selected and goes off when a system malfunction occurs and an error message is displayed on the multi-information display.
      INDICATOR LIGHT

      DTC No. Indicator Light Suspected Cause
      C2300 Goes off
      (An error message is displayed on the multi-information display.)
      Shift count malfunction
      • Initial drive mode
      • Park lock/unlock position detection mode
      • Feedback drive mode
      • Range of movement
      C2301 Goes off
      (An error message is displayed on the multi-information display.)
      Shift changing time malfunction
      C2303 Normal
      (Comes on when park (P) is selected and goes off when another shift state is selected)
      P CON relay (transaxle parking lock control relay) lockup
      C2304 Goes off
      (An error message is displayed on the multi-information display.)
      Open or short in shift control actuator assembly [parking lock motor (MUA)] signal circuit
      C2305 Goes off
      (An error message is displayed on the multi-information display.)
      Open or short in shift control actuator assembly [parking lock motor (MVA)] signal circuit
      C2306 Goes off
      (An error message is displayed on the multi-information display.)
      Open or short in shift control actuator assembly [parking lock motor (MWA)] signal circuit
      C2307 Goes off
      (An error message is displayed on the multi-information display.)
      Power source circuit malfunction
      C2308 Normal
      (Comes on when park (P) is selected and goes off when another shift state is selected)
      Transmission control ECU assembly internal error
      C2309 Goes off
      (An error message is displayed on the multi-information display.)
      Open in +B signal circuit
      C2310 Normal
      (Comes on when park (P) is selected and goes off when another shift state is selected)
      Open or short in BATT signal circuit
      C2311 Goes off
      (An error message is displayed on the multi-information display.)
      • PCON DUTY malfunction
      • Open or short in PCON signal circuit
      C2315 Normal
      (Comes on when park (P) is selected and goes off when another shift state is selected)
      • Open or short in PPOS signal circuit
      • P position switch circuit malfunction
      U0146 Normal
      (Comes on when park (P) is selected and goes off when another shift state is selected)
      CAN communication system malfunction
      NOTE:

      Even if the system has returned to normal, with park (P) selected, the indicator light does not return to normal without selecting a shift state other than park (P). (Normal refers to the indicator light coming on when park (P) is selected and going off when another shift state is selected.)