LEMON Manuals: Even more car manuals for everyone: 1960-2025
Home >> Toyota >> 2017 >> Prius Prime Plus >> Repair and Diagnosis (Single Page) >> Engine Performance >> System >> Engine Control System - System & Circuit Tests >> SFI System >> ECM Power Source Circuit [09/2016 - 07/2020] >> Wiring Diagram
April 5, 2026: LEMON Manuals is launched! Read the announcement.

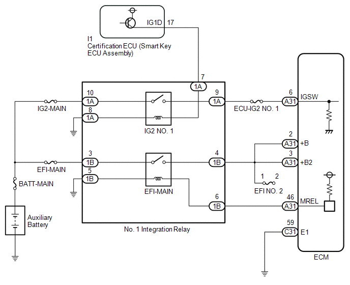
ECM Power Source Circuit [09/2016 - 07/2020]: Wiring Diagram

GTY725849Courtesy of © TOYOTA, LICENSE AGREEMENT TMS1002