LEMON Manuals: Even more car manuals for everyone: 1960-2025
Home >> Toyota >> 2017 >> Prius Prime Plus >> Repair and Diagnosis >> Engine Performance >> System >> Engine Control System - System & Circuit Tests >> SFI System >> Fuel Pump Control Circuit [07/2020 - ] >> Wiring Diagram
April 5, 2026: LEMON Manuals is launched! Read the announcement.

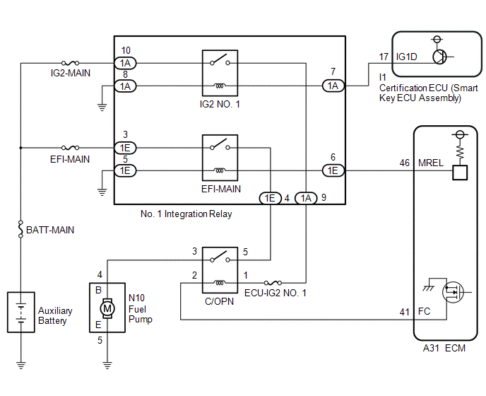
Fuel Pump Control Circuit [07/2020 - ]: Wiring Diagram

GTY982598Courtesy of © TOYOTA, LICENSE AGREEMENT TMS1002