LEMON Manuals: Even more car manuals for everyone: 1960-2025
Home >> Toyota >> 2017 >> RAV4 LE, AWD >> Repair and Diagnosis (Single Page) >> Accessories & Equipment >> Anti-Theft Systems >> Wireless Door Lock Control System (W/ Smart Key) - Diagnostics - Introduction - (Except Hybrid) >> WIRELESS DOOR LOCK CONTROL SYSTEM (w/ Smart Key System) >> System Diagram [10/2015 - 08/2016] >> System Diagram [10/2015 - 08/2016]
April 5, 2026: LEMON Manuals is launched! Read the announcement.

System Diagram [10/2015 - 08/2016]

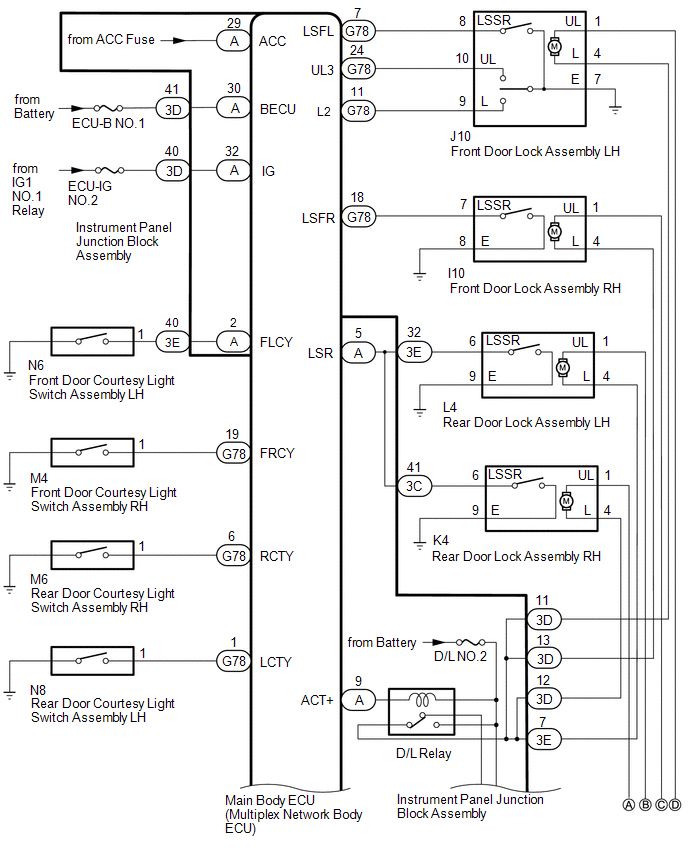
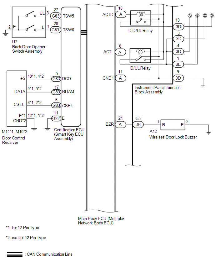
  1. Power Door Lock Control System 
    Fig 1: Power Door Lock Control System Diagram (1 Of 4)
    GTY568881Courtesy of © TOYOTA, LICENSE AGREEMENT TMS1002
    Fig 2: Power Door Lock Control System Diagram (2 Of 4)
    GTY580132Courtesy of © TOYOTA, LICENSE AGREEMENT TMS1002
    Fig 3: Power Door Lock Control System Diagram (3 Of 4)
    GTY702277Courtesy of © TOYOTA, LICENSE AGREEMENT TMS1002
    Fig 4: Power Door Lock Control System Diagram (4 Of 4)
    GTY541030Courtesy of © TOYOTA, LICENSE AGREEMENT TMS1002