LEMON Manuals: Even more car manuals for everyone: 1960-2025
Home >> Toyota >> 2017 >> RAV4 LE, AWD >> Repair and Diagnosis (Single Page) >> Body & Frame >> Windows >> Power Window Control System (W/ Jam Protection) - Diagnostic Codes & Symptom Tests - (Except Hybrid) >> POWER WINDOW CONTROL SYSTEM (W/ Jam Protection Function) >> Symptom Tests >> Power Windows do not Operate Using All Window Switch [12/2012 - ] >> Wiring Diagram
April 5, 2026: LEMON Manuals is launched! Read the announcement.

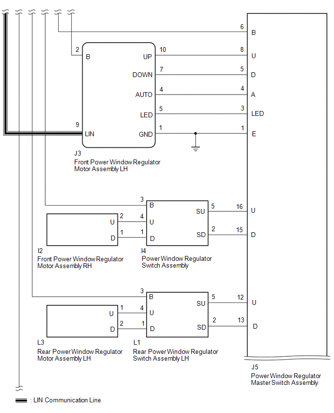
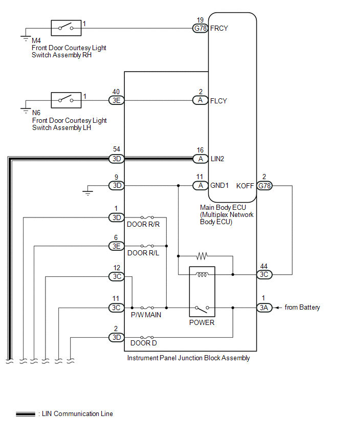
Power Windows do not Operate Using All Window Switch [12/2012 - ]: Wiring Diagram

GTY368083Courtesy of © TOYOTA, LICENSE AGREEMENT TMS1002
GTY383460Courtesy of © TOYOTA, LICENSE AGREEMENT TMS1002
GTY381534Courtesy of © TOYOTA, LICENSE AGREEMENT TMS1002