LEMON Manuals: Even more car manuals for everyone: 1960-2025
Home >> Toyota >> 2017 >> RAV4 LE, AWD >> Repair and Diagnosis (Single Page) >> Body & Frame >> Windows >> Power Window Control System (W/O Jam Protection) - Diagnostics & Symptom Tests - (Except Hybrid) >> POWER WINDOW CONTROL SYSTEM (W/O Jam Protection Function) >> System Diagram [12/2012 - ] >> System Diagram [12/2012 - ]
April 5, 2026: LEMON Manuals is launched! Read the announcement.

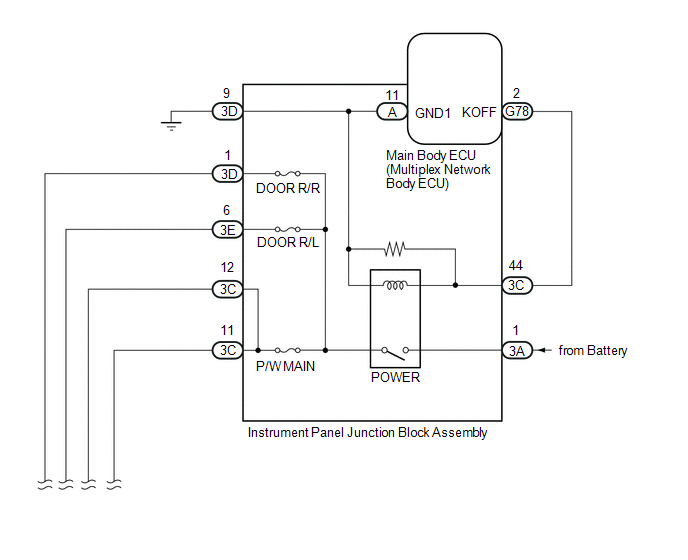
System Diagram [12/2012 - ]

Fig 1: Power Window Control (W/O Jam Protection Function) System Diagram (1 Of 2)
GTY378546Courtesy of © TOYOTA, LICENSE AGREEMENT TMS1002
Fig 2: Power Window Control (W/O Jam Protection Function) System Diagram (2 Of 2)
GTY373458Courtesy of © TOYOTA, LICENSE AGREEMENT TMS1002