LEMON Manuals: Even more car manuals for everyone: 1960-2025
Home >> Toyota >> 2017 >> Sienna LE, AWD >> Repair and Diagnosis (Single Page) >> Restraints >> Restraints Control Systems >> Pre-Collision System - Diagnostic Codes & Circuit Tests >> Pre-Collision System >> Circuit Tests >> Power Source Circuit [12/2015 - 11/2017] >> Wiring Diagram
April 5, 2026: LEMON Manuals is launched! Read the announcement.

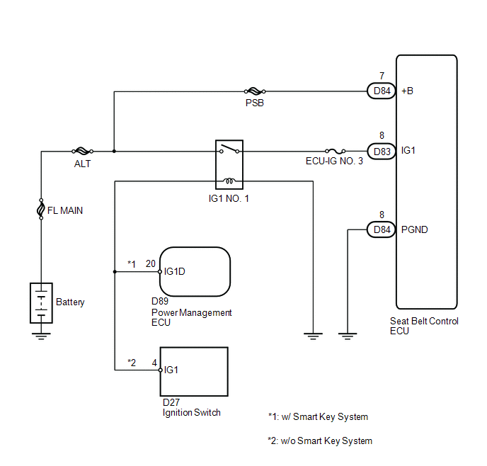
Power Source Circuit [12/2015 - 11/2017]: Wiring Diagram

GTY718429Courtesy of © TOYOTA, LICENSE AGREEMENT TMS1002