LEMON Manuals: Even more car manuals for everyone: 1960-2025
Home >> Toyota >> 2017 >> Tacoma TRD Pro, Automatic Trans >> Repair and Diagnosis >> External Pages >> Different variant/trim >> Section 17 (Engine Control System (2TR-FE) - Circuit Tests) >> SFI System >> ECM Power Source Circuit [11/2017 - ] >> Wiring Diagram
April 5, 2026: LEMON Manuals is launched! Read the announcement.

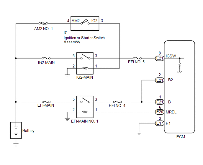
ECM Power Source Circuit [11/2017 - ]: Wiring Diagram

WARNING: This page is about a different variant/trim than selected.
GTY545865Courtesy of © TOYOTA, LICENSE AGREEMENT TMS1002