LEMON Manuals: Even more car manuals for everyone: 1960-2025
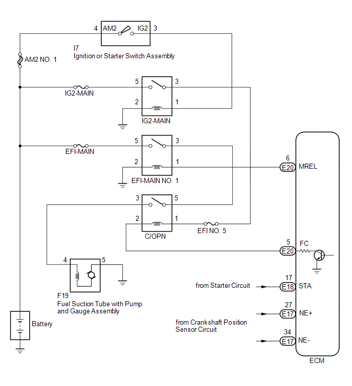
Home >> Toyota >> 2017 >> Tacoma TRD Pro, Automatic Trans >> Repair and Diagnosis >> External Pages >> Different variant/trim >> Section 17 (Engine Control System (2TR-FE) - Circuit Tests) >> SFI System >> Fuel Pump Control Circuit [08/2015 - 11/2017] >> Wiring Diagram
April 5, 2026: LEMON Manuals is launched! Read the announcement.

Fuel Pump Control Circuit [08/2015 - 11/2017]: Wiring Diagram

WARNING: This page is about a different variant/trim than selected.
GTY734427Courtesy of © TOYOTA, LICENSE AGREEMENT TMS1002