LEMON Manuals: Even more car manuals for everyone: 1960-2025
Home >> Toyota >> 2018 >> 86 Base, Automatic Trans >> Repair and Diagnosis (Single Page) >> Electrical >> Body Electrical >> Electric Power Control System - Diagnostics - Introduction >> Electric Power Control System >> System Diagram [03/2017 - ] >> System Diagram [03/2017 - ]
April 5, 2026: LEMON Manuals is launched! Read the announcement.

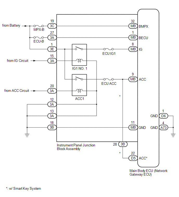
System Diagram [03/2017 - ]

GTY391121Courtesy of © TOYOTA, LICENSE AGREEMENT TMS1002