LEMON Manuals: Even more car manuals for everyone: 1960-2025
Home >> Toyota >> 2018 >> 86 GT, Automatic Trans >> Repair and Diagnosis >> Engine Performance >> System >> Engine Control System - Circuit Tests >> SFI System >> EVAP System [06/2016 - 07/2018] >> Description
April 5, 2026: LEMON Manuals is launched! Read the announcement.

EVAP System [06/2016 - 07/2018]: Description

GTY727780Courtesy of © TOYOTA, LICENSE AGREEMENT TMS1002
TEXT IN ILLUSTRATION

*1 Purge Valve *2 EVAP Hose (to Intake Manifold)
*3 EVAP Hose (from Charcoal Canister Assembly) *4 Fuel Tank
*5 Canister Pump Module
- Canister Pressure Sensor
- Leak Detection Pump
- Vent Valve
- Canister filter
*6 Fuel Tank Cap Assembly
*7 Air Inlet Port *8 Charcoal Canister Assembly
*9 Purge Line - -
*a Location of EVAP (Evaporative Emission) System - -

HINT: 

The canister pressure sensor, the canister filter, the leak detection pump and the vent valve are built into the canister pump module.

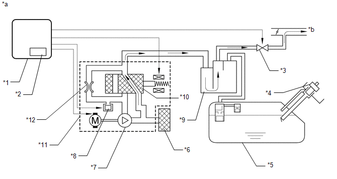
GTY709950Courtesy of © TOYOTA, LICENSE AGREEMENT TMS1002
TEXT IN ILLUSTRATION

*1 Intake Manifold *2 Throttle Valve
*3 Purge Valve *4 Cut-off Valve
*5 Fuel Tank *6 Fuel Tank Cap Assembly
*7 Fuel Tank Vent Valve *8 Charcoal Canister Assembly (Charcoal Filter)
*9 Canister Filter *10 Canister Pump Module
*11 ECM *12 Soak Timer
*13 Air Cleaner - -
*a EVAP System Circuit - -
NOTE:

In the EVAP system of this vehicle, turning ON the vent valve does not seal off the EVAP system. To check for leaks in the EVAP system, disconnect the air inlet drain hose and apply pressure from atmospheric side of the charcoal canister assembly.

While the engine is running, if a predetermined condition (closed-loop, etc.) is met, the purge valve is opened by the ECM and fuel vapors stored in the charcoal canister assembly are purged to the intake manifold. The ECM changes the duty cycle ratio of the purge valve to control purge flow volume.

The purge flow volume is also determined by the intake manifold pressure. Atmospheric pressure is allowed into the charcoal canister assembly through the vent valve to ensure that the purge flow is maintained when negative pressure (vacuum) is applied to the charcoal canister assembly.

The following two monitors run to confirm appropriate EVAP system operation.

  1. Purge flow monitor 

    This monitor intrusively performs a functional check to detect incorrect purge flow. The monitor seals the EVAP system (i.e. isolate from atmosphere) by closing the EVAP switching valve intrusively after recovering from a fuel cut event. In the case of normal condition, and the commanded purge control duty ratio is more than 0%, EVAP pressure (gauge) will decrease due to engine vacuum and reach to the threshold value. However, in the case of malfunction condition (e.g. fuel cap open, purge valve stuck closed, purge line disconnected or blocked), if the EVAP pressure (gauge) does not reach the threshold within a predetermined time, the monitor determines a malfunction and stores a DTC.

    • Atmospheric pressure check:
      • In order to ensure reliable malfunction detection, the variation between the atmospheric pressures, before and after of the purge flow monitor, is measured by the ECM.
    GTY697886Courtesy of © TOYOTA, LICENSE AGREEMENT TMS1002
    TEXT IN ILLUSTRATION

    *1 ECM *2 Soak Timer
    *3 Purge Valve (on) *4 Fuel Tank Cap Assembly
    *5 Fuel Tank *6 Canister Filter
    *7 Leak Detection Pump (off) *8 Canister Pressure Sensor
    *9 Charcoal Canister Assembly *10 Vent Valve (off)
    *11 Canister Pump Module *12 Reference Orifice (0.02 inch)
    *a EVAP Purge Flow *b to Intake Manifold
    Component Operation
    Charcoal Canister Assembly Contains activated charcoal to absorb EVAP (Evaporative Emissions) generated in fuel tank.
    Cut-off valve Located in fuel tank. Valve closes by its own weight when vehicle overturns to prevent fuel from spilling out.
    Purge valve (Vacuum Switching Valve) Opens or closes line between charcoal canister assembly and intake manifold. ECM uses purge valve to control EVAP purge flow. In order to discharge EVAP absorbed by charcoal canister assembly to intake manifold, ECM opens purge valve. EVAP discharge volume to intake manifold controlled by purge valve duty cycle (current-carrying time). (Open: on, Close: off)
    Fuel tank vent valve Located in the fuel tank. Passes evaporative emissions occurring during fueling to the charcoal canister assembly. Additionally, this mechanism also detects when the fuel tank is full.
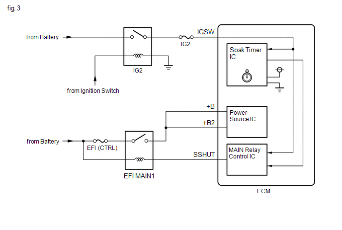
    Soak timer Built into ECM. To ensure accurate EVAP monitor, measures 5 hours (+/-15 min) after ignition switch is turned off. This allows fuel to cool down, stabilizing EVAP pressure. When approximately 5 hours elapsed, ECM activates (refer to fig. 3).
    Canister pump module Consists of (a) to (d) below. Canister pump module cannot be disassembled.
    (a) Vent valve Vents and closes EVAP system. When ECM turns valve on, EVAP system is closed. When ECM turns valve off, EVAP system is vented. Negative pressure (vacuum) is created in EVAP system to check for EVAP leaks by closing purge valve, turning on vent valve (closing it) and operating leak detection pump (refer to fig. 1).
    (b) Canister pressure sensor Indicates pressure as voltages. ECM supplies regulated 5 V to pressure sensor, and uses feedback from sensor to monitor EVAP system pressure (refer to fig. 2).
    (c) Leak detection pump Creates negative pressure (vacuum) in EVAP system for leak check.
    (d) Reference orifice Has opening with 0.02 inch diameter. Vacuum is produced through orifice by closing purge valve, turning off vent valve and operating leak detection pump, to monitor reference pressure. Reference pressure indicates a small leak of EVAP.
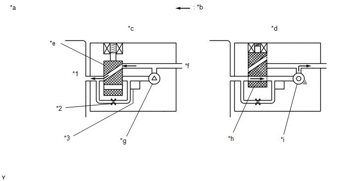
    GTY721730Courtesy of © TOYOTA, LICENSE AGREEMENT TMS1002
    TEXT IN ILLUSTRATION

    *1 Canister *2 Reference Orifice (0.02 Inch)
    *3 Canister Pressure Sensor - -
    *a Canister Pump Module (fig. 1) *b Airflow
    *c Condition: Purge Flow *d Condition: Leak Check
    *e Vent Valve: off (vent) *f to Canister Filter (Atmosphere)
    *g Leak Detection Pump: off *h Vent Valve: on (closed)
    *i Leak Detection Pump: on - -
    GTY704051Courtesy of © TOYOTA, LICENSE AGREEMENT TMS1002
    GTY703959Courtesy of © TOYOTA, LICENSE AGREEMENT TMS1002