LEMON Manuals: Even more car manuals for everyone: 1960-2025
Home >> Toyota >> 2018 >> Corolla XLE >> Repair and Diagnosis (Single Page) >> Transmission >> Automatic Trans >> Continuously Variable Transaxle - Diagnostics - Introduction (Model Code: ZRE172) >> Continuously Variable Transaxle System >> System Diagram [08/2013 - 08/2016] >> System Diagram [08/2013 - 08/2016]
April 5, 2026: LEMON Manuals is launched! Read the announcement.

System Diagram [08/2013 - 08/2016]

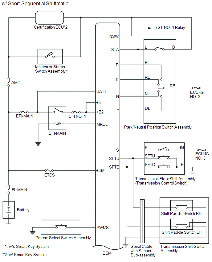
Fig 1: Continuously Variable Transaxle System Circuit Diagram (1 Of 3)
GTY436216Courtesy of © TOYOTA, LICENSE AGREEMENT TMS1002
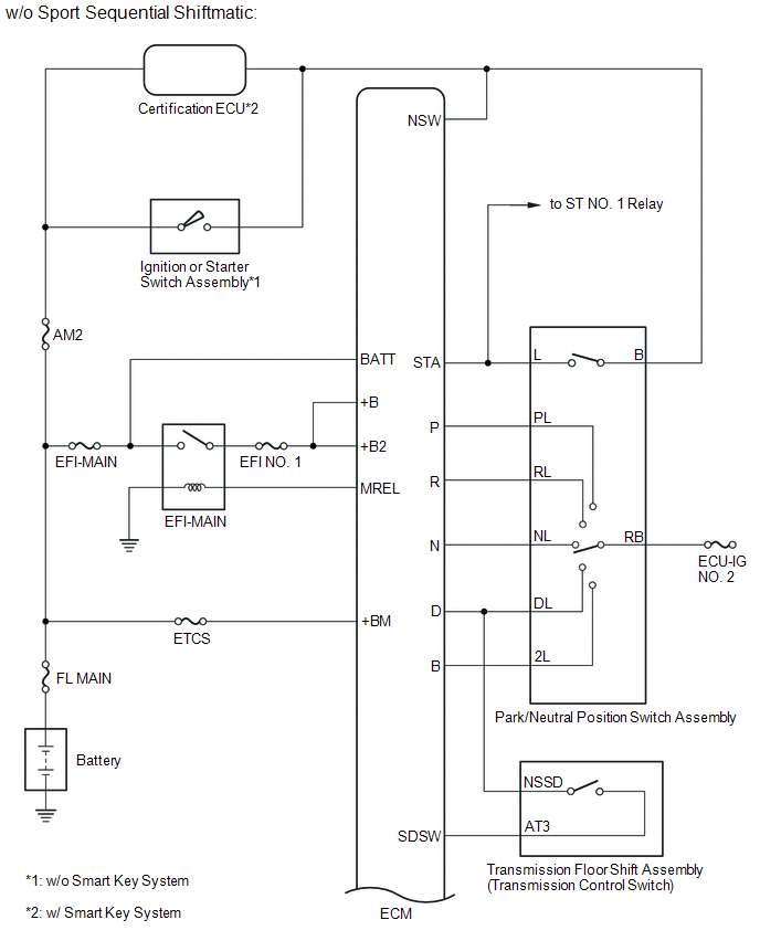
Fig 2: Continuously Variable Transaxle System Circuit Diagram (2 Of 3)
GTY426572Courtesy of © TOYOTA, LICENSE AGREEMENT TMS1002
Fig 3: Continuously Variable Transaxle System Circuit Diagram (3 Of 3)
GTY451781Courtesy of © TOYOTA, LICENSE AGREEMENT TMS1002