LEMON Manuals: Even more car manuals for everyone: 1960-2025
Home >> Toyota >> 2019 >> 86 Base, Standard Trans >> Repair and Diagnosis (Single Page) >> Accessories & Equipment >> Headlights >> Lighting System (Ext) - Diagnostics - Introduction >> Lighting System >> System Diagram [03/2017 - ] >> System Diagram [03/2017 - ]
April 5, 2026: LEMON Manuals is launched! Read the announcement.

System Diagram [03/2017 - ]

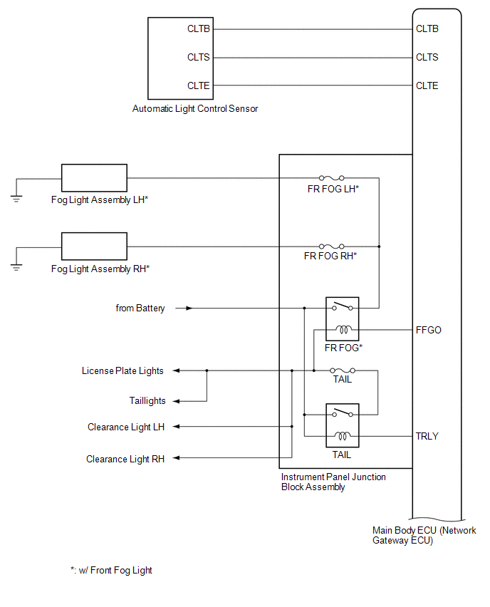
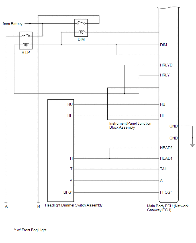
  1. HEADLIGHT 
    Fig 1: Headlight System (w/ Front Fog Light) Wiring Diagram (1 Of 2)
    GTY715046Courtesy of © TOYOTA, LICENSE AGREEMENT TMS1002
    Fig 2: Headlight System (w/ Front Fog Light) Wiring Diagram (2 Of 2)
    GTY709964Courtesy of © TOYOTA, LICENSE AGREEMENT TMS1002
    Fig 3: Headlight Assembly Circuit Diagram
    GTY698192Courtesy of © TOYOTA, LICENSE AGREEMENT TMS1002
  2. TURN SIGNAL LIGHT 
    Fig 4: Turn Signal Light System Wiring Diagram (1 Of 2)
    GTY726631Courtesy of © TOYOTA, LICENSE AGREEMENT TMS1002
    Fig 5: Turn Signal Light System Wiring Diagram (2 Of 2)
    GTY705260Courtesy of © TOYOTA, LICENSE AGREEMENT TMS1002
  3. STOP LIGHT 
    Fig 6: Stop Light System Wiring Diagram
    GTY700507Courtesy of © TOYOTA, LICENSE AGREEMENT TMS1002
  4. DAYTIME RUNNING LIGHT SYSTEM 
    Fig 7: Daytime Running Light System Wiring Diagram
    GTY737809Courtesy of © TOYOTA, LICENSE AGREEMENT TMS1002