LEMON Manuals: Even more car manuals for everyone: 1960-2025
Home >> Toyota >> 2019 >> 86 Base, Standard Trans >> Repair and Diagnosis (Single Page) >> Accessories & Equipment >> Interior/Illumination Lights >> Lighting System (Int) - Diagnostics & Circuit Tests >> Lighting System >> System Diagram [03/2017 - 12/2017] >> System Diagram [03/2017 - 12/2017]
April 5, 2026: LEMON Manuals is launched! Read the announcement.

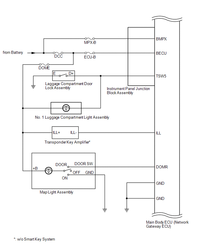
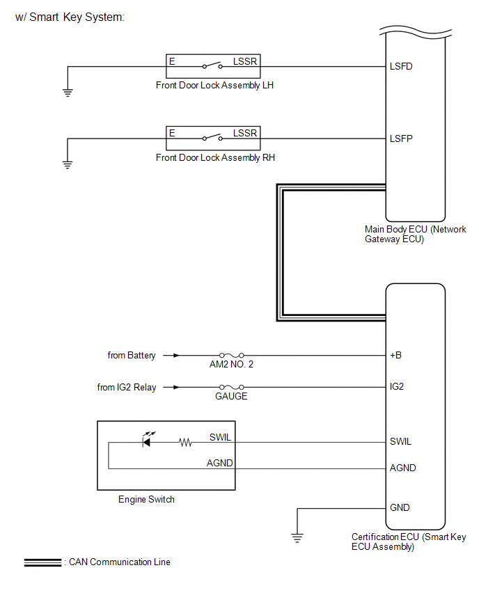
System Diagram [03/2017 - 12/2017]

GTY723608Courtesy of © TOYOTA, LICENSE AGREEMENT TMS1002
GTY693048Courtesy of © TOYOTA, LICENSE AGREEMENT TMS1002
GTY695701Courtesy of © TOYOTA, LICENSE AGREEMENT TMS1002