LEMON Manuals: Even more car manuals for everyone: 1960-2025
Home >> Toyota >> 2019 >> Corolla LE Eco >> Repair and Diagnosis >> External Pages >> Different car >> Section 8 (Can Communication System - (W/ Central Gateway Ecu) - Diagnostics - Introduction (Model Code: ZRE172)) >> CAN COMMUNICATION SYSTEM (w/ Central Gateway ECU) >> System Diagram [08/2016 - ] >> System Diagram [08/2016 - ]
April 5, 2026: LEMON Manuals is launched! Read the announcement.

System Diagram [08/2016 - ]

WARNING: This page is about a different car, the 2018 Toyota Corolla, 2017 Toyota Corolla, 2016 Toyota Corolla, 2015 Toyota Corolla, and 2014 Toyota Corolla. However, it is still accessible from the selected car via links, so may be relevant.
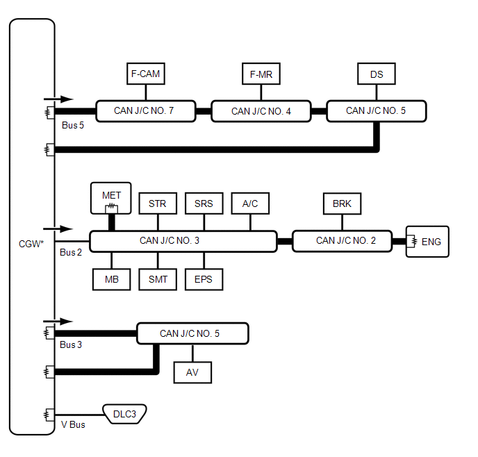
    1. The CAN communication system is composed of 4 buses.
      Fig 1: CAN Communication System (W/ Central Gateway ECU) Circuit Diagram
      GTY711564Courtesy of © TOYOTA, LICENSE AGREEMENT TMS1002
      CAN Main Bus Line Terminating Resistor
      CAN Branch Line * Gateway Function Equipped ECU
      Bus Monitoring Direction - -
      Connected to Code ECU/Sensor Name CAN DTC Storage Note
      - CGW Central gateway ECU (network gateway ECU) - -
      V Bus DLC3 DLC3 - -
      Bus 2 ENG ECM Available -
      MET Combination meter assembly Available -
      EPS Power steering ECU assembly Available -
      MB Main body ECU (multiplex network body ECU) Available Connected to LIN communication system
      SRS Airbag sensor assembly - -
      BRK Skid control ECU (brake actuator assembly) Available -
      A/C Air conditioning amplifier assembly Available w/ Air Conditioning System
      SMT Certification ECU (smart key ECU assembly) Available
      • w/ Smart Key System
      • Connected to LIN communication system
      STR Steering sensor - -
      CAN J/C NO. 2 No. 2 CAN Junction Connector - -
      CAN J/C NO. 3 No. 3 CAN Junction Connector - -
      Bus 3 AV Navigation receiver assembly Available for Navigation Receiver Type
      Radio and display receiver assembly Available for Radio and Display Type
      CAN J/C NO. 5 NO. 5 CAN Junction Connector - -
      Bus 5 DS Driving support ECU assembly Available -
      F-CAM Forward recognition camera Available -
      F-MR Millimeter wave radar sensor assembly Available -
      CAN J/C NO. 5 NO. 5 CAN Junction Connector - -
      CAN J/C NO. 4 NO. 4 CAN Junction Connector - -
      CAN J/C NO. 7 NO. 7 CAN Junction Connector - -