LEMON Manuals: Even more car manuals for everyone: 1960-2025
Home >> Toyota >> 2019 >> RAV4 LE, AWD >> Repair and Diagnosis (Single Page) >> Engine Performance >> System >> Engine Control System (A25A-FKS) (W/ Canister Pump Module) - Circuit Tests (2 Of 2) & Symptom Tests (1 Of 2) >> SFI SYSTEM (w/ Canister Pump Module) >> Drive Start Control [11/2018 - 10/2019] >> Description
April 5, 2026: LEMON Manuals is launched! Read the announcement.

Drive Start Control [11/2018 - 10/2019]: Description

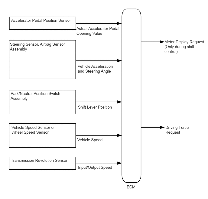
The drive start control is controlled by the ECM.

If the ECM determines that the shift lever and accelerator pedal are operated abnormally, driving force is restricted and, when necessary, a warning is displayed on the combination meter assembly.

GTY944458Courtesy of © TOYOTA, LICENSE AGREEMENT TMS1002