LEMON Manuals: Even more car manuals for everyone: 1960-2025
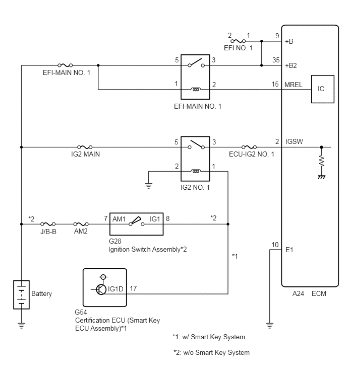
Home >> Toyota >> 2019 >> RAV4 LE, AWD >> Repair and Diagnosis (Single Page) >> Engine Performance >> System >> Engine Control System (A25A-FKS) (W/ Canister Pump Module) - Circuit Tests (2 Of 2) & Symptom Tests (1 Of 2) >> SFI SYSTEM (w/ Canister Pump Module) >> ECM Power Source Circuit [11/2018 - 08/2020] >> Wiring Diagram
April 5, 2026: LEMON Manuals is launched! Read the announcement.

ECM Power Source Circuit [11/2018 - 08/2020]: Wiring Diagram

GTY871658Courtesy of © TOYOTA, LICENSE AGREEMENT TMS1002