LEMON Manuals: Even more car manuals for everyone: 1960-2025
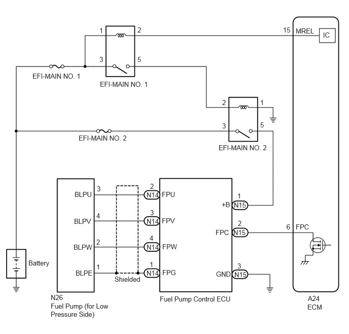
Home >> Toyota >> 2019 >> RAV4 LE, AWD >> Repair and Diagnosis (Single Page) >> Engine Performance >> System >> Engine Control System (A25A-FKS) (W/O Canister Pump Module) - Diagnostic Codes (4 Of 4), Circuit Tests & Symptom Tests >> SFI SYSTEM (w/o Canister Pump Module) >> Fuel Pump Control Circuit [11/2018 - 08/2020] >> Wiring Diagram
April 5, 2026: LEMON Manuals is launched! Read the announcement.

Fuel Pump Control Circuit [11/2018 - 08/2020]: Wiring Diagram

GTY843092Courtesy of © TOYOTA, LICENSE AGREEMENT TMS1002