LEMON Manuals: Even more car manuals for everyone: 1960-2025
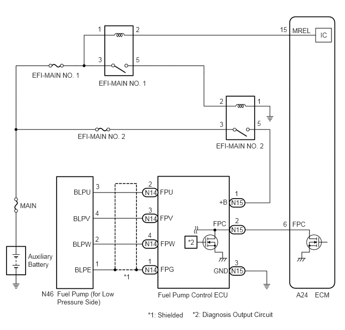
Home >> Toyota >> 2019 >> RAV4 LE, AWD >> Repair and Diagnosis >> External Pages >> Different variant/trim >> Section 134 (Engine Control System (A25A-FXS) (W/ Canister Pump Module) - Diagnostic Codes (08 Of 13)) >> SFI SYSTEM (w/ Canister Pump Module) >> DTC P0627-12: Fuel Pump "A" Control Circuit Short to Battery [02/2019 - 06/2020] >> Wiring Diagram
April 5, 2026: LEMON Manuals is launched! Read the announcement.

DTC P0627-12: Fuel Pump "A" Control Circuit Short to Battery [02/2019 - 06/2020]: Wiring Diagram

WARNING: This page is about a different variant/trim than selected.
GTY855297Courtesy of © TOYOTA, LICENSE AGREEMENT TMS1002