LEMON Manuals: Even more car manuals for everyone: 1960-2025
Home >> Toyota >> 2019 >> Yaris LE >> Repair and Diagnosis (Single Page) >> Body & Frame >> Windows >> Power Window Control System - Diagnostics - Introduction >> Power Window Control System >> System Diagram [08/2019 - ] >> System Diagram [08/2019 - ]
April 5, 2026: LEMON Manuals is launched! Read the announcement.

System Diagram [08/2019 - ]

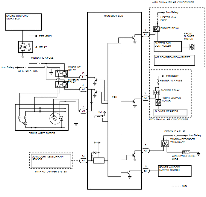
Windshield wiper, rear window defogger, front blower motor, power window 

Fig 1: Windshield Wiper, Rear Window Defogger, Front Blower Motor, Power Window [08/2019 - ]
GTY482918Courtesy of © TOYOTA, LICENSE AGREEMENT TMS1002

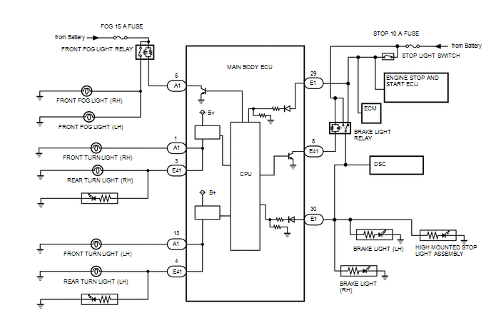
Turn light, brake light 

Fig 2: Turn Light, Brake Light [08/2019 - ]
GTY716598Courtesy of © TOYOTA, LICENSE AGREEMENT TMS1002

Door lock, trunk lid opener 

Fig 3: Door Lock, Trunk Lid Opener [08/2019 - ]
GTY889304Courtesy of © TOYOTA, LICENSE AGREEMENT TMS1002

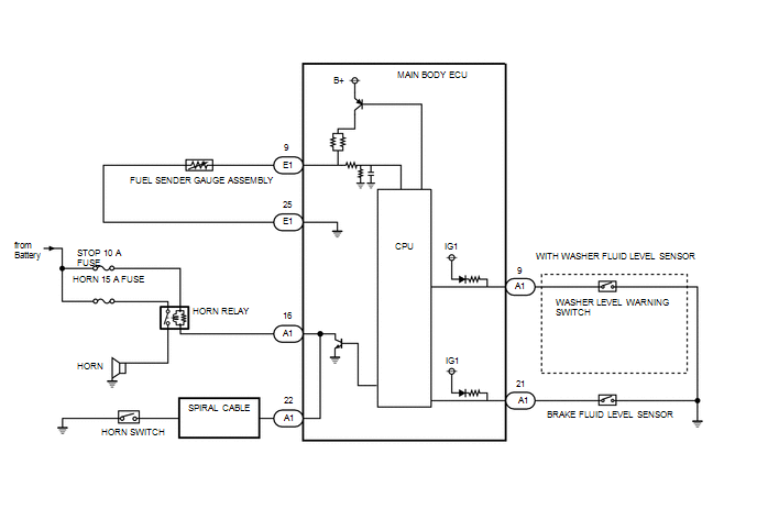
Fuel sender gauge assembly, horn, brake fluid level sensor, current sensor, washer level warning switch 

Fig 4: Fuel Sender Gauge Assembly, Horn, Brake Fluid Level Sensor, Current Sensor, Washer Level Warning Switch [08/2019 - ]
GTY492597Courtesy of © TOYOTA, LICENSE AGREEMENT TMS1002

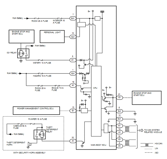
Power supply, LIN communication, ISO communication, CAN system, security horn assembly 

Fig 5: Power Supply, LIN Communication, ISO Communication, CAN System, Security Horn Assembly [08/2019 - ]
GTY731407Courtesy of © TOYOTA, LICENSE AGREEMENT TMS1002

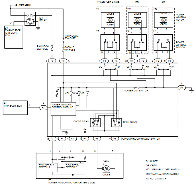
Power window control system 

Fig 6: Power Window Control [08/2019 - ]
GTY484851Courtesy of © TOYOTA, LICENSE AGREEMENT TMS1002