LEMON Manuals: Even more car manuals for everyone: 1960-2025
Home >> Toyota >> 2020 >> 4Runner TRD Pro >> Repair and Diagnosis (Single Page) >> Body & Frame >> Seats >> Front Power Seat Control System (W/ Memory) - Diagnostics - Introduction >> FRONT POWER SEAT CONTROL SYSTEM (w/ Memory) >> System Diagram [08/2015 - 08/2019] >> System Diagram [08/2015 - 08/2019]
April 5, 2026: LEMON Manuals is launched! Read the announcement.

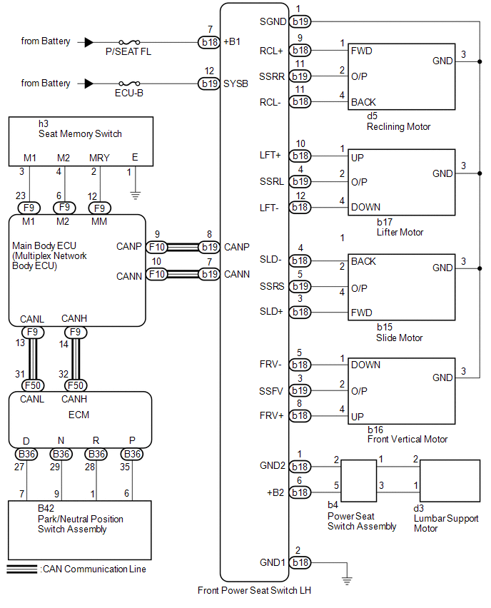
System Diagram [08/2015 - 08/2019]

Fig 1: Front Power Seat Control (W/ Memory) System Diagram
GTY703042Courtesy of © TOYOTA, LICENSE AGREEMENT TMS1002
COMMUNICATION TABLE

Sender Receiver Signal Line
ECM Main Body ECU (Multiplex Network Body ECU)
  • Shift position P signal
  • Transmission information signal
CAN
Main Body ECU (Multiplex Network Body ECU) Front Power Seat Switch LH
  • Driver seat position request signal
  • Driver seat position data signal
  • Driver's position buzzer request signal
  • Shift position P signal
  • Transmission information signal
CAN