LEMON Manuals: Even more car manuals for everyone: 1960-2025
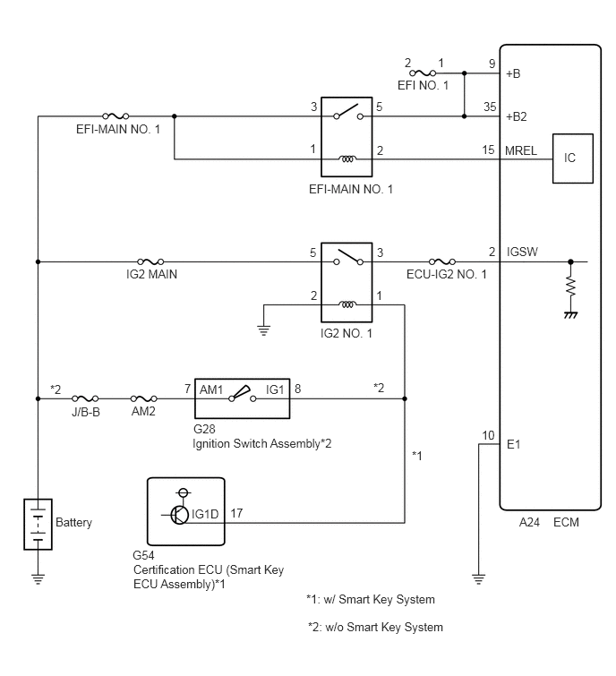
Home >> Toyota >> 2020 >> RAV4 Adventure >> Repair and Diagnosis (Single Page) >> Engine Performance >> System >> Engine Control System (A25A-FKS) (W/O Canister Pump Module) - Diagnostic Codes (4 Of 4), Circuit Tests & Symptom Tests >> SFI SYSTEM (w/o Canister Pump Module) >> ECM Power Source Circuit [11/2018 - 08/2020] >> Wiring Diagram
April 5, 2026: LEMON Manuals is launched! Read the announcement.

ECM Power Source Circuit [11/2018 - 08/2020]: Wiring Diagram

GTY933546Courtesy of © TOYOTA, LICENSE AGREEMENT TMS1002