LEMON Manuals: Even more car manuals for everyone: 1960-2025
Home >> Toyota >> 2021 >> Prius LE AWD-e >> Repair and Diagnosis (Single Page) >> Engine Performance >> System >> Engine Control System - Diagnostic Codes (8 Of 8) & Circuit Tests >> SFI System >> Circuit Tests >> ECM Power Source Circuit [11/2015 - 07/2020] >> Wiring Diagram
April 5, 2026: LEMON Manuals is launched! Read the announcement.

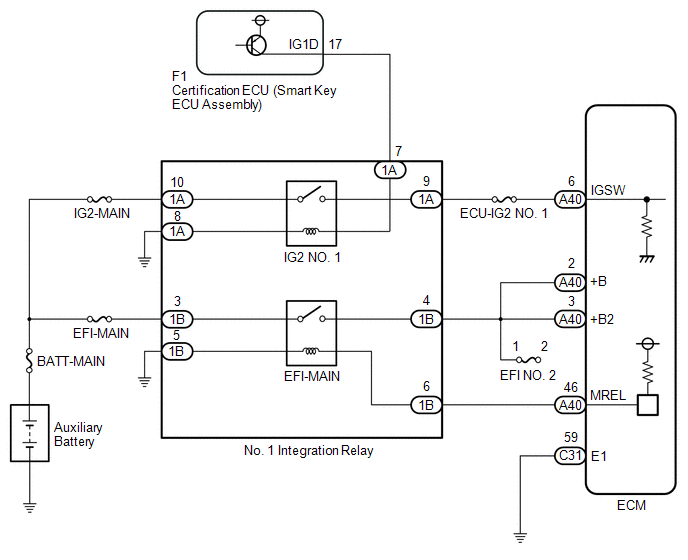
ECM Power Source Circuit [11/2015 - 07/2020]: Wiring Diagram

GTY590949Courtesy of © TOYOTA, LICENSE AGREEMENT TMS1002