LEMON Manuals: Even more car manuals for everyone: 1960-2025
Home >> Toyota >> 2021 >> Prius LE AWD-e >> Repair and Diagnosis (Single Page) >> Restraints >> Restraints Control Systems >> Pre-Collision System - Diagnostic Codes & Circuit Tests >> Pre-Collision System >> DTC U1002: Lost Communication with Gateway Module [11/2015 - 12/2018] >> Wiring Diagram
April 5, 2026: LEMON Manuals is launched! Read the announcement.

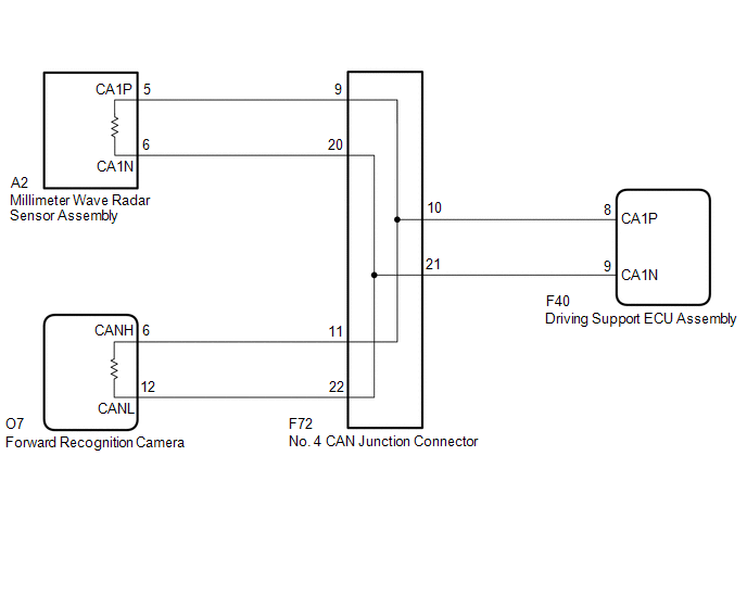
DTC U1002: Lost Communication with Gateway Module [11/2015 - 12/2018]: Wiring Diagram

GTY564523Courtesy of © TOYOTA, LICENSE AGREEMENT TMS1002