LEMON Manuals: Even more car manuals for everyone: 1960-2025
Home >> Toyota >> 2021 >> RAV4 LE, AWD >> Repair and Diagnosis >> Accessories & Equipment >> Drivers Assistance Systems - ADAS >> Lane Control System - Diagnostics - Introduction >> Lane Control System >> System Diagram [12/2021 - ] >> System Diagram [12/2021 - ]
April 5, 2026: LEMON Manuals is launched! Read the announcement.

System Diagram [12/2021 - ]

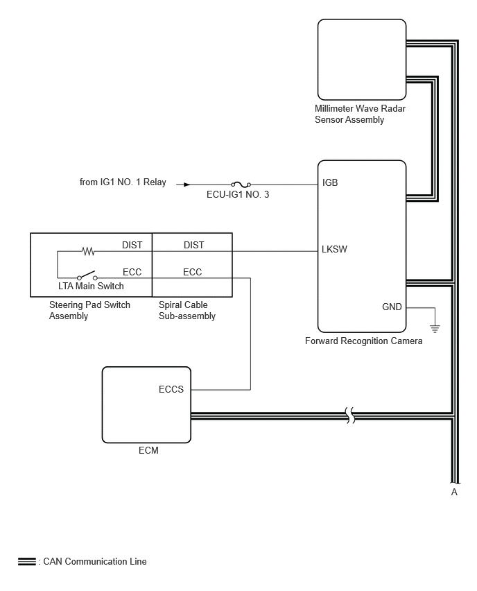
for Gasoline Model: 

Fig 1: for Gasoline Model [12/2021 - ] (1 Of 2)
GTY1113549Courtesy of © TOYOTA, LICENSE AGREEMENT TMS1002
Fig 2: for Gasoline Model [12/2021 - ] (2 Of 2)
GTY1114333Courtesy of © TOYOTA, LICENSE AGREEMENT TMS1002

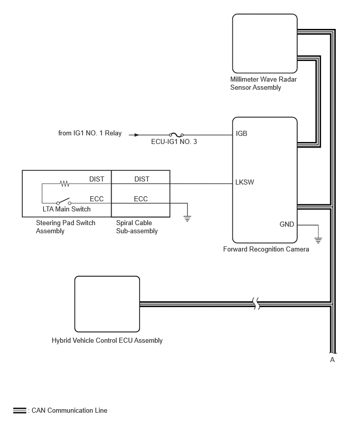
for HV Model: 

Fig 3: for HV Model [12/2021 - ] (1 Of 2)
GTY1110051Courtesy of © TOYOTA, LICENSE AGREEMENT TMS1002
Fig 4: for HV Model [12/2021 - ] (2 Of 2)
GTY1114334Courtesy of © TOYOTA, LICENSE AGREEMENT TMS1002