LEMON Manuals: Even more car manuals for everyone: 1960-2025
Home >> Toyota >> 2021 >> Venza LE >> Repair and Diagnosis (Single Page) >> Accessories & Equipment >> Anti-Theft Systems >> Smart Key System (For Start Function) - Symptom Tests (2 Of 2) >> SMART KEY SYSTEM (for Start Function) >> Power Source Mode does not Change to ON (READY) [07/2020 - 12/2021] >> Wiring Diagram
April 5, 2026: LEMON Manuals is launched! Read the announcement.

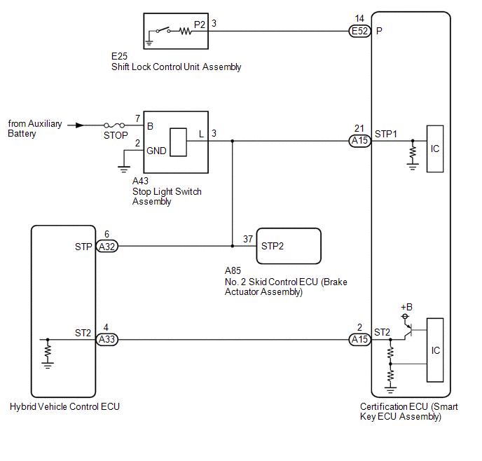
Power Source Mode does not Change to ON (READY) [07/2020 - 12/2021]: Wiring Diagram

GTY1012695Courtesy of © TOYOTA, LICENSE AGREEMENT TMS1002