LEMON Manuals: Even more car manuals for everyone: 1960-2025
Home >> Toyota >> 2025 >> Land Cruiser Base >> Repair and Diagnosis (Single Page) >> Transmission >> Transfer Case >> Transfer Case System - Diagnostic Codes & Circuit Tests >> Transfer System >> DTC P17A8-11: 4WD/AWD Transfer Case Shift Motor Control Circuit Short to Ground; DTC P17A8-12: 4WD/AWD Transfer Case Shift Motor Control Circuit Short to Battery [02/2024 - ] >> Wiring Diagram
April 5, 2026: LEMON Manuals is launched! Read the announcement.

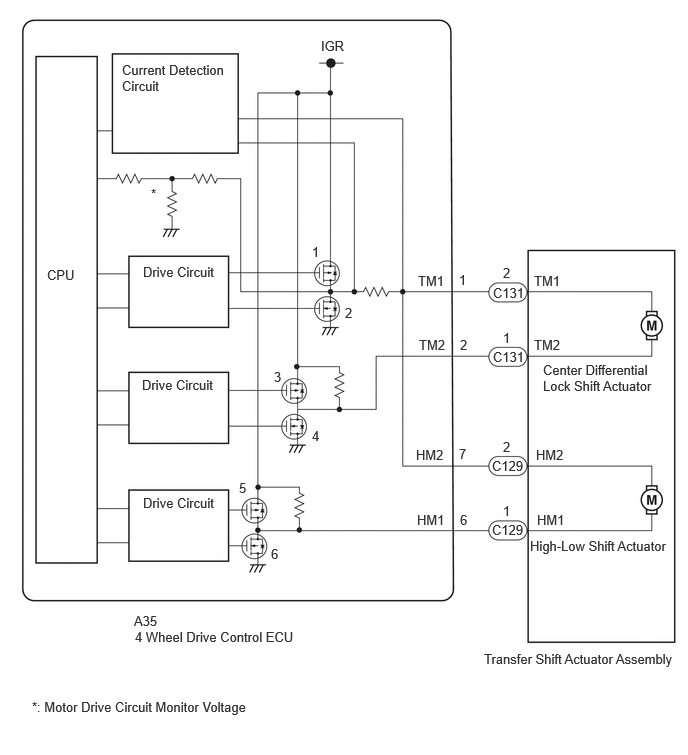
DTC P17A8-11: 4WD/AWD Transfer Case Shift Motor Control Circuit Short to Ground; DTC P17A8-12: 4WD/AWD Transfer Case Shift Motor Control Circuit Short to Battery [02/2024 - ]: Wiring Diagram

GTY1222558Courtesy of © TOYOTA, LICENSE AGREEMENT TMS1002