LEMON Manuals: Even more car manuals for everyone: 1960-2025
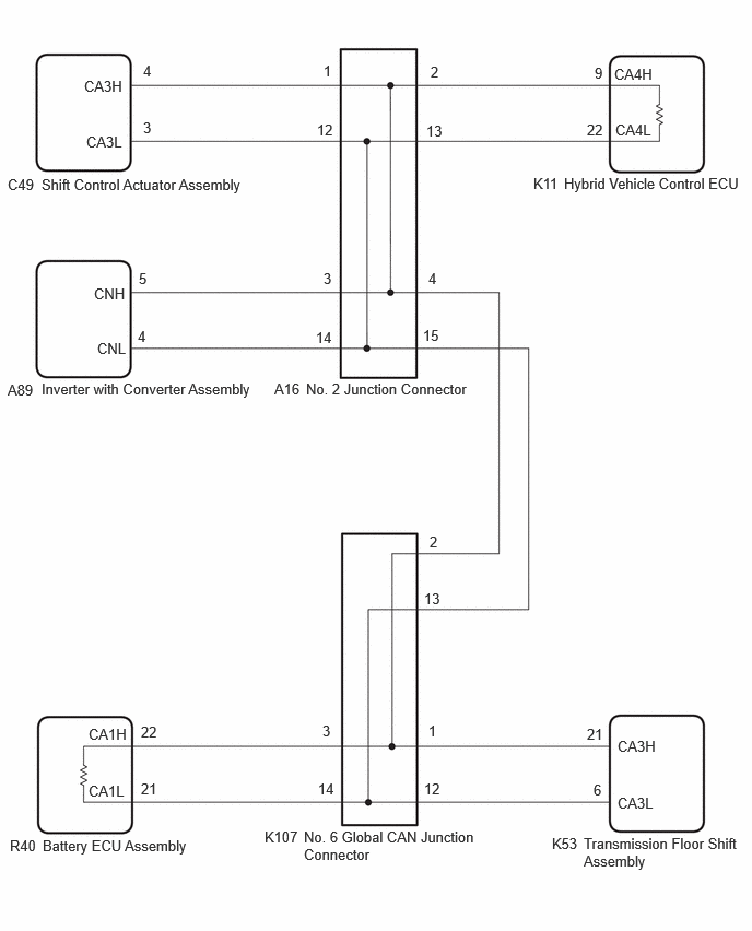
Home >> Toyota >> 2025 >> Prius LE >> Repair and Diagnosis (Single Page) >> Accessories & Equipment >> Communication Devices >> Can Communication System (HEV) - Circuit Tests (1 Of 3) & Diagnostic Codes >> CAN COMMUNICATION SYSTEM (for HEV Model) >> DTC U01BD-87: Lost Communication with DC/DC Converter Control Module "C" Missing Message; DTC U0291-00: Lost Communication with Gear Shift Control Module "B" (System 2) Missing Message; DTC U0291-87: Lost Communication with Gear Shift Control Module "B" Missing Message; DTC U1150-87: Lost Communication with Hybrid Powertrain Control Module (ch2) Missing Message; DTC U1176-87: Lost Communication with Gear Shift Control Module "A" (Powertrain Bus) Missing Message; DTC U117B-87: Lost Communication with Hybrid/EV Battery Energy Control Module "A" (ch2) Missing Message [12/2022 - ] >> Wiring Diagram
April 5, 2026: LEMON Manuals is launched! Read the announcement.

DTC U01BD-87: Lost Communication with DC/DC Converter Control Module "C" Missing Message; DTC U0291-00: Lost Communication with Gear Shift Control Module "B" (System 2) Missing Message; DTC U0291-87: Lost Communication with Gear Shift Control Module "B" Missing Message; DTC U1150-87: Lost Communication with Hybrid Powertrain Control Module (ch2) Missing Message; DTC U1176-87: Lost Communication with Gear Shift Control Module "A" (Powertrain Bus) Missing Message; DTC U117B-87: Lost Communication with Hybrid/EV Battery Energy Control Module "A" (ch2) Missing Message [12/2022 - ]: Wiring Diagram

GTY1159280Courtesy of © TOYOTA, LICENSE AGREEMENT TMS1002