LEMON Manuals: Even more car manuals for everyone: 1960-2025
Home >> UD >> 2004 >> 1200 L4-4.6L DSL Turbo >> Repair and Diagnosis >> Powertrain Management >> Computers and Control Systems >> Relays and Modules - Computers and Control Systems >> Engine Control Module >> Diagrams
April 5, 2026: LEMON Manuals is launched! Read the announcement.

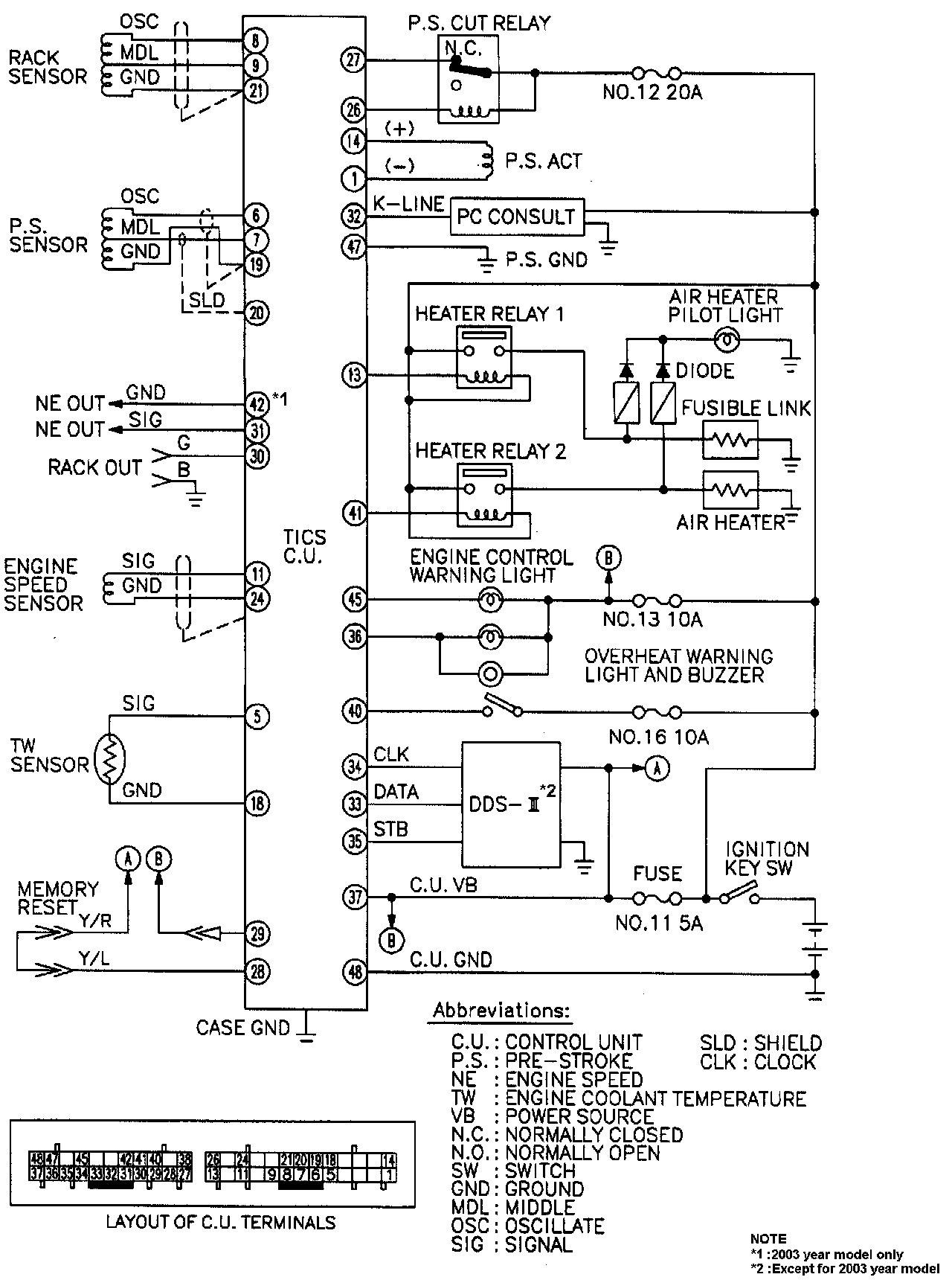
Engine Control Module: Diagrams