LEMON Manuals: Even more car manuals for everyone: 1960-2025
Home >> Honda >> 2014 >> Accord Plug-In >> Repair and Diagnosis (Single Page) >> Accessories & Equipment >> Entertainment Systems >> Audio Visual Systems - Service & Testing (Hybrid) >> Circuit Diagram >> Audio and Visual System Circuit Diagram (With Navigation and Display Audio) (2017)
April 5, 2026: LEMON Manuals is launched! Read the announcement.

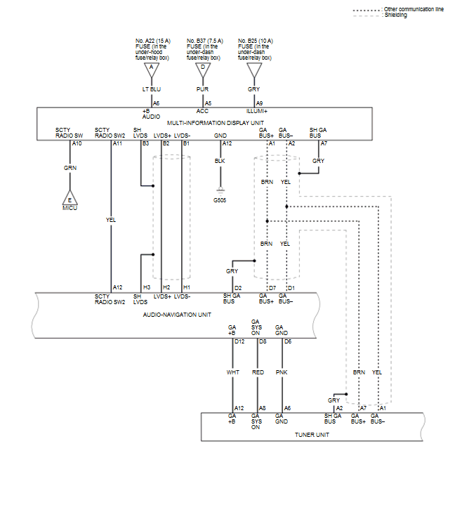
Audio and Visual System Circuit Diagram (With Navigation and Display Audio) (2017)

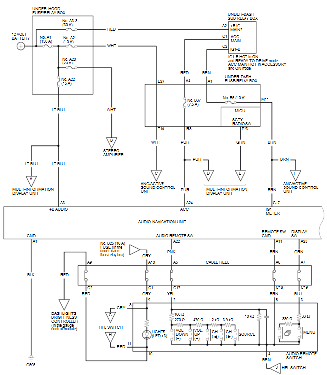
GHH254868Courtesy of HONDA, U.S.A., INC.
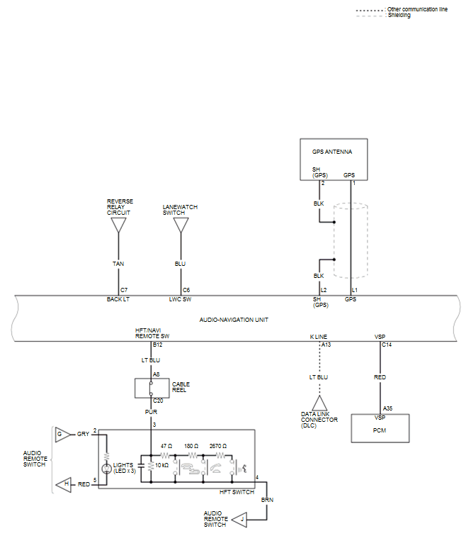
GHH254869Courtesy of HONDA, U.S.A., INC.
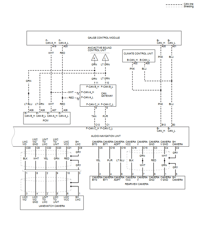
GHH254870Courtesy of HONDA, U.S.A., INC.
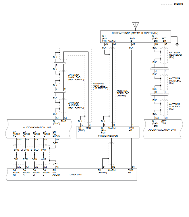
GHH254871Courtesy of HONDA, U.S.A., INC.
GHH254872Courtesy of HONDA, U.S.A., INC.
GHH254873Courtesy of HONDA, U.S.A., INC.
GHH254874Courtesy of HONDA, U.S.A., INC.