LEMON Manuals: Even more car manuals for everyone: 1960-2025
Home >> Honda >> 2014 >> Accord Plug-In >> Repair and Diagnosis (Single Page) >> Accessories & Equipment >> Entertainment Systems >> Audio Visual Systems - Service & Testing (Hybrid) >> Circuit Diagram >> Audio and Visual System Circuit Diagram (Without Navigation, Without Touch Screen) (2014)
April 5, 2026: LEMON Manuals is launched! Read the announcement.

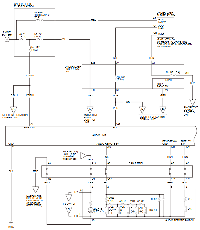
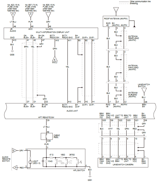
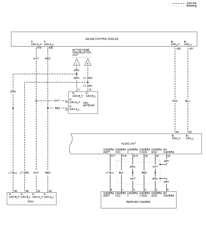
Audio and Visual System Circuit Diagram (Without Navigation, Without Touch Screen) (2014)

GHH254917Courtesy of HONDA, U.S.A., INC.
GHH254918Courtesy of HONDA, U.S.A., INC.
GHH254919Courtesy of HONDA, U.S.A., INC.
GHH254920Courtesy of HONDA, U.S.A., INC.
GHH254921Courtesy of HONDA, U.S.A., INC.