LEMON Manuals: Even more car manuals for everyone: 1960-2025
Home >> Honda >> 2014 >> Accord Plug-In >> Repair and Diagnosis (Single Page) >> Accessories & Equipment >> Infotainment >> Audio Visual Systems - Service & Testing (Hybrid) >> Circuit Diagram >> Audio and Visual System Circuit Diagram (Without Navigation, Without Touch Screen) (2015)
April 5, 2026: LEMON Manuals is launched! Read the announcement.

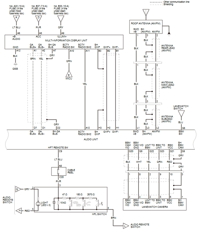
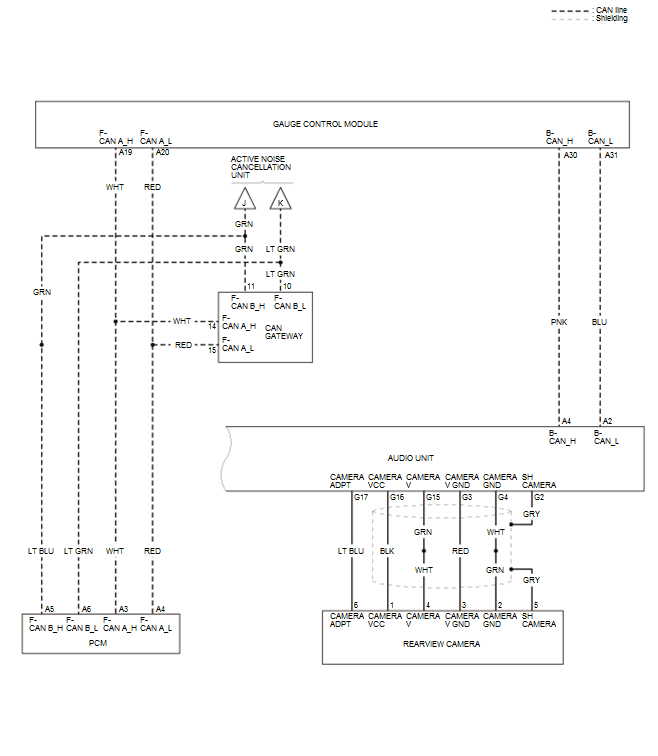
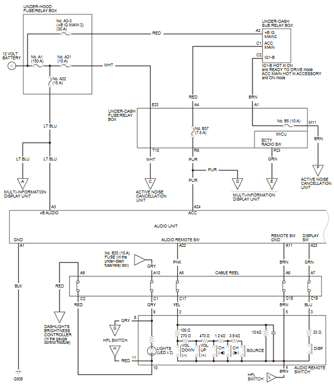
Audio and Visual System Circuit Diagram (Without Navigation, Without Touch Screen) (2015)

GHH254922Courtesy of HONDA, U.S.A., INC.
GHH254923Courtesy of HONDA, U.S.A., INC.
GHH254924Courtesy of HONDA, U.S.A., INC.
GHH254925Courtesy of HONDA, U.S.A., INC.
GHH254926Courtesy of HONDA, U.S.A., INC.