DTC P0011: Variable Valve Timing Control (VTC) System Malfunction
General Description
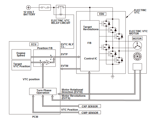
The variable valve timing control (VTC) system controls the phase of the intake camshaft. It uses motor to operate the VTC actuator so the valve timing is optimized depending on driving conditions. The powertrain control module (PCM) monitors the phase control command and the actual timing of the camshaft by using camshaft position (CMP) sensor A. If the phase difference between them is excessive for a certain time period, the PCM detects a malfunction and stores a DTC.
Monitor Execution, Sequence, Duration, DTC Type, OBD Status
| Execution | Continuous |
| Sequence | None |
| Duration | 15 seconds or more |
| DTC Type | Two drive cycles, MIL on |
| OBD Status | PASSED/FAILED/NOT COMPLETED (STILL TESTING) |
Enable Conditions
| Condition | Minimum | Maximum |
|---|---|---|
| Engine coolant temperature [ECT SENSOR 1] |
- | 232 °F (111 °C) |
| 12 volt battery voltage [BATTERY] | 10.5 V | - |
[ ]: HDS Parameter
| Condition | Minimum | Maximum |
|---|---|---|
| VTC operating voltage | 6 V | - |
[ ]: HDS Parameter
Malfunction Threshold
The timing difference between the timing control command and the actual timing of the camshaft is 30.0 ° or more for at least 15 seconds.
Possible Cause
NOTE: The causes shown may not be a complete list of all potential problems, and it is possible that there may be other causes.
- VTC actuator stuck
- VTC actuator response delay
- VTC motor stuck
- VTC motor (EDU) internal circuit failure
- VTC failure
Confirmation Procedure
Operating Condition
- 1.
Enter the maintenance mode, then start the engine. Hold the engine speed [ENGINE SPEED] at 3, 000 rpm without load (in P or N) until the radiator fan comes on, then let it idle.
- 2.
Drive the vehicle at a steady speed between 25 - 75 mph (40 - 120 km/h) for at least 15 seconds.
- Drive the vehicle in this manner only if the traffic regulations and ambient conditions allow.
With the HDS
Do the VTC TEST in the INSPECTION MENU with the HDS.
Diagnosis Details
Conditions for setting the DTC
When a malfunction is detected during the first drive cycle, a Pending DTC is stored in the PCM memory. If the malfunction returns in the next (second) drive cycle, the MIL comes on and a Confirmed DTC and the freeze data are stored.
Conditions for clearing the DTC
The MIL is cleared if the malfunction does not return in three consecutive trips in which the diagnostic runs. The MIL, the Pending DTC, the Confirmed DTC, and the freeze data can be cleared with the scan tool Clear command or by disconnecting the 12 volt battery.