LEMON Manuals: Even more car manuals for everyone: 1960-2025
Home >> Honda >> 2014 >> Accord Plug-In >> Repair and Diagnosis >> Engine Performance >> System >> Engine Control System - Advanced Diagnostics (P0010-P0756) (Hybrid) >> DTC Advanced Diagnostics >> DTC P0339: Crankshaft Position (CKP) Sensor Circuit Intermittent Interruption (2014 2015)
April 5, 2026: LEMON Manuals is launched! Read the announcement.

DTC P0339: Crankshaft Position (CKP) Sensor Circuit Intermittent Interruption (2014 2015)

General Description 

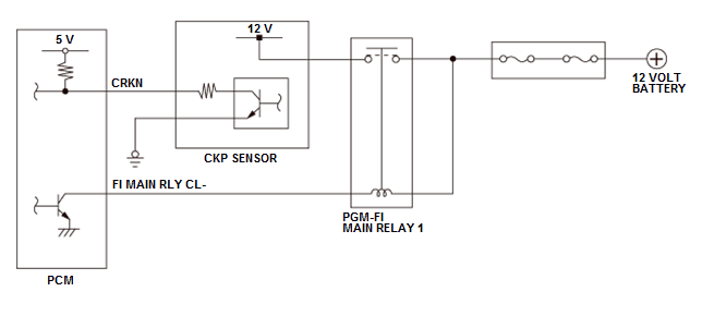
GHH257629Courtesy of HONDA, U.S.A., INC.

The crankshaft position (CKP) sensor detects injection/ignition timing for each cylinder and engine speed. The CKP sensor consists of a rotor and a semiconductor that detects rotor position. When the engine starts, the rotor turns and the magnetic flux in the semiconductor device changes. The changes of magnetic flux are converted into pulsing signals to the powertrain control module (PCM). If abnormal amount of pulsing signals from the CKP sensor are detected, the PCM detects a malfunction and stores a DTC.

Monitor Execution, Sequence, Duration, DTC Type, OBD Status 

Execution Continuous
Sequence None
Duration -
DTC Type One drive cycle, MIL on
OBD Status PASSED/FAILED/NOT COMPLETED (STILL TESTING)

Enable Conditions 

Condition  
State of the engine Running

Malfunction Threshold 

Other than 58 pulses are detected during intervals between reference pulses for each crank revolution. This condition has been detected at least 30 times.

Possible Cause 

NOTE:  The causes shown may not be a complete list of all potential problems, and it is possible that there may be other causes.

Diagnosis Details 

Conditions for setting the DTC 

When a malfunction is detected, the MIL comes on and a Pending DTC, a Confirmed DTC, and the freeze data are stored in the PCM memory.

Conditions for clearing the DTC 

The MIL is cleared if the malfunction does not return in three consecutive trips in which the diagnostic runs. The MIL, the Pending DTC, the Confirmed DTC, and the freeze data can be cleared with the scan tool Clear command or by disconnecting the 12 volt battery.