LEMON Manuals: Even more car manuals for everyone: 1960-2025
Home >> Honda >> 2014 >> Accord Plug-In >> Repair and Diagnosis >> External Pages >> Different variant/trim >> Section 113 (Security System Keyless Entry System - Testing & Troubleshooting (2 Of 2) (Except Hybrid)) >> Description >> Keyless/Power Door Locks/Security System Description - Control/Function (2013-14)
April 5, 2026: LEMON Manuals is launched! Read the announcement.

Keyless/Power Door Locks/Security System Description - Control/Function (2013-14)

WARNING: This page is about a different variant/trim than selected.

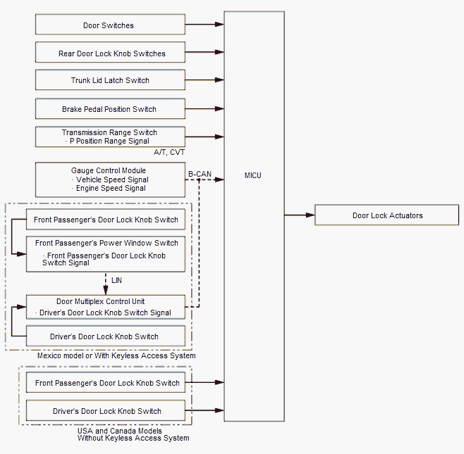
Door Lock Control 

The door lock control function allows the MICU to detect the status of various switch signals and control each actuator in order to lock and unlock doors.

GHH64312Courtesy of HONDA, U.S.A., INC.

Trunk Lid Control 

The trunk lid control function allows the MICU to detect the status of various switch signals and control trunk lid release actuator in order to unlock trunk.

GHH64313Courtesy of HONDA, U.S.A., INC.

Keyless Door Lock Control 

The remote can transmit a lock or unlock signal to the keyless access control unit, which sends the keyless request to the MICU using the B-CAN, then the MICU controls the door lock actuator (s) by the B-CAN signal and various switch signal.

GHH64314Courtesy of HONDA, U.S.A., INC.

Keyless Door Lock Control (Trunk Lid) 

The remote can transmit a lock or unlock signal to the keyless access control unit, which sends the keyless request to the MICU using the B-CAN, then the MICU controls the trunk lid release actuator by the B-CAN signal and various switch signal.

GHH64315Courtesy of HONDA, U.S.A., INC.

Key Lockout Prevent Function 

The lockout function observes the key switch signal input. If the input is "ON" (key insert to the ignition switch or key present in the vehicle), the system will not lock the doors. If the driver manually locks and closes the doors with a key in the ignition switch or remote in the vehicle (input ON), the MICU energizes the driver's door lock actuator and unlocks the driver's door.

GHH64316Courtesy of HONDA, U.S.A., INC.

Automatic Door Lock/Unlock Control 

The automatic door lock/unlock control function allows the MICU to detect the status of B-CAN signals and various switch signals and controls each actuator in order to automatically lock/unlock the doors.

Automatic Door Lock Function:

Automatic Door Unlock Function:

Customizing Function:

The locking method can be set to non-linked, link to vehicle speed, link to shift position, or link to ignition switch or engine start/stop switch by the customizing function. For more information about customize options, refer to the Owner's manual.

GHH64317Courtesy of HONDA, U.S.A., INC.

Security Function 

Security Control 

When the security alarm is set, the MICU sends the security set signal using the B-CAN.

GHH64318Courtesy of HONDA, U.S.A., INC.

Security System Operating Term 

Start setting
  • Lock the door using a mechanical key
  • Lock the door by the remote or the keyless transmitter
  • Lock the door by press the door outer handle lock switch while having the remote
  • Operate a keyless relock
Cancellation
  • Unlock the door using a mechanical key
  • Unlock the door by the remote or the keyless transmitter
  • Unlock the door by smart function
  • Press the engine start/stop switch bring the remote
Setting Conditions (related systems are normally operated)
  • Door switch OFF (Close)
  • Door unlock knob switch OFF (LOCK)
  • Trunk lid latch switch OFF (Close)
  • Driver's door key cylinder switch OFF
  • Security hood switch OFF (Close)
  • Vehicle OFF (LOCK) mode
  • Ignition key switch OFF (Key removed) (Without keyless access system)
  • The remote is outside of the vehicle (With keyless access system)
Start the alarm When any of the monitoring switch signals is input without receiving the signal for cancelling setting
Cancel the alarm Compliant with the conditions for cancelling setting

Security Setting 

When the security alarm is set, MICU sends the security set signal using the B-CAN. When the gauge control module receives the security set signal from MICU, the security indicator flashes to indicate the system is arming.

GHH64319Courtesy of HONDA, U.S.A., INC.

Security Alarm 

With the security system armed, manually opening the hood or trunk or moving an interior lock knob to the unlock position activates the security alarm. Alternatively, the security alarm sounds and the headlights low beam, the parking lights, the taillights, the license plate lights, and the side marker lights blink, repeating this alarm (one cycle is 120 seconds) 10 times maximum. Even if you disconnect the battery, the alarming state cannot be cancelled. The alarm starts again when reconnecting the battery.

GHH64320Courtesy of HONDA, U.S.A., INC.

Answer Back Control 

When using the keyless transmitter or the remote, the MICU has an answer back function to notify the operator it receives a lock or an unlock command from the keyless transmitter or the remote.

GHH64321Courtesy of HONDA, U.S.A., INC.

Security System Armed 

When the MICU receives a lock signal, it sends signals once to the parking lights, the taillights, the license plate lights, the side marker lights, and the keyless buzzer will sound once when pressed the LOCK button again within 5 seconds.

GHH64322Courtesy of HONDA, U.S.A., INC.

Security System Disarmed 

When the MICU receives an unlock signal, it sends signals two times to the parking lights, the taillights, the license plate lights, and the side marker lights.

GHH64323Courtesy of HONDA, U.S.A., INC.