LEMON Manuals: Even more car manuals for everyone: 1960-2025
Home >> Honda >> 2014 >> Pilot EX, FWD >> Repair and Diagnosis >> Engine Performance >> System >> Advanced Diagnostics >> DTC P0971: A/T Clutch Pressure Control Solenoid Valve C >> Notes
April 5, 2026: LEMON Manuals is launched! Read the announcement.

DTC P0971: A/T Clutch Pressure Control Solenoid Valve C: Notes

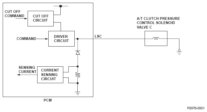
Fig 1: A/T Clutch Pressure Control Solenoid Valve C - Circuit Diagram
G08568949Courtesy of AMERICAN HONDA MOTOR CO., INC.
Fig 2: A/T Clutch Pressure Control Solenoid Valve C Current Versus Duty Graph
G08568950Courtesy of AMERICAN HONDA MOTOR CO., INC.