LEMON Manuals: Even more car manuals for everyone: 1960-2025
Home >> Infiniti >> 2001 >> Q45 Base >> Repair and Diagnosis >> Brakes >> Traction Control >> Anti-Lock & Traction Control >> How To Perform Trouble Diagnoses For Quick And Accurate Repair >> Work Flow >> Notes
April 5, 2026: LEMON Manuals is launched! Read the announcement.

Work Flow: Notes

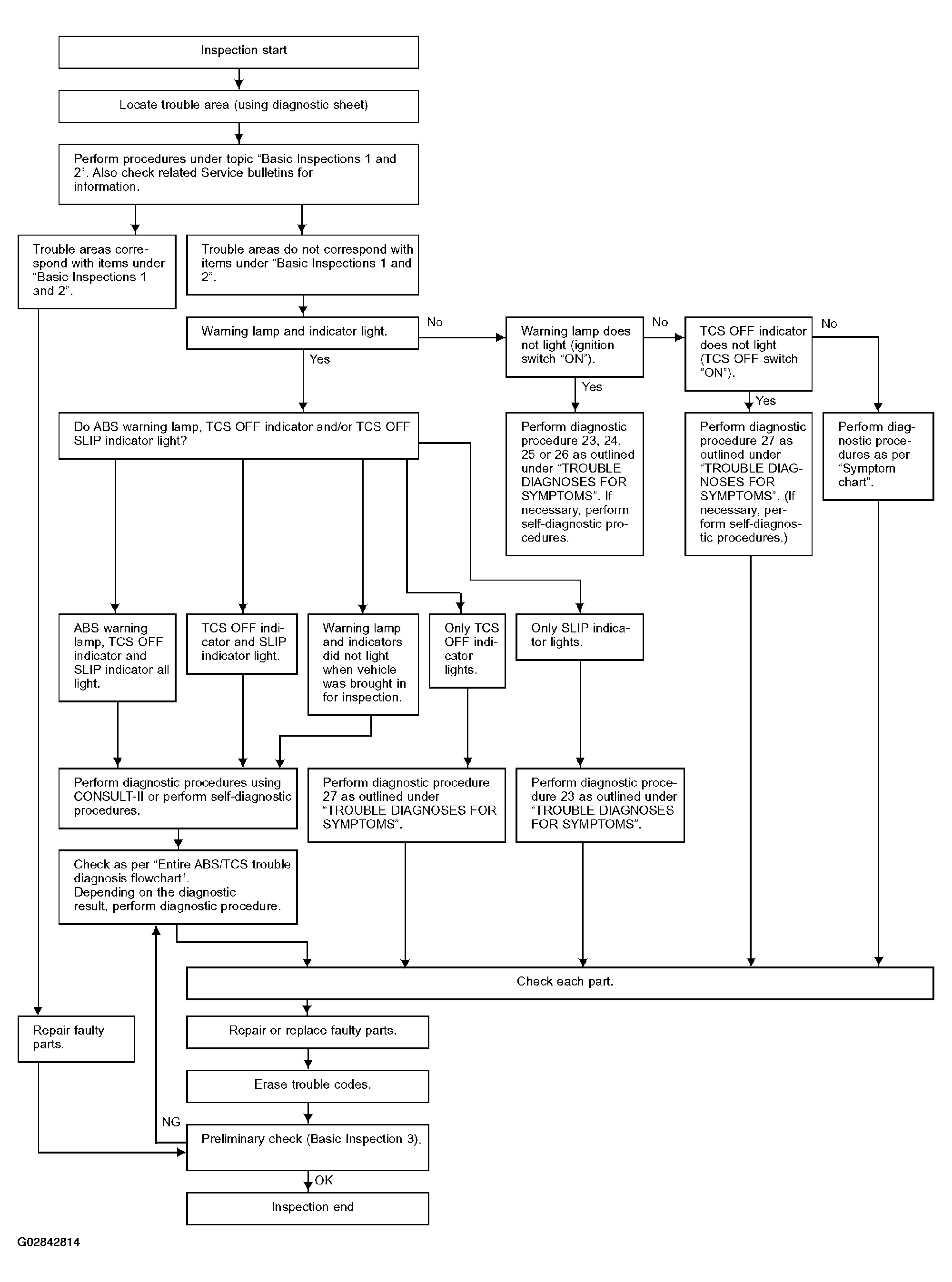
Fig 1: Work Flow Chart
G02842814