LEMON Manuals: Even more car manuals for everyone: 1960-2025
Home >> Infiniti >> 2005 >> QX56 AWD >> Repair and Diagnosis >> Engine Performance >> Engine Control System >> DTC P0182, P0183: FTT Sensor >> Wiring Diagram
April 5, 2026: LEMON Manuals is launched! Read the announcement.

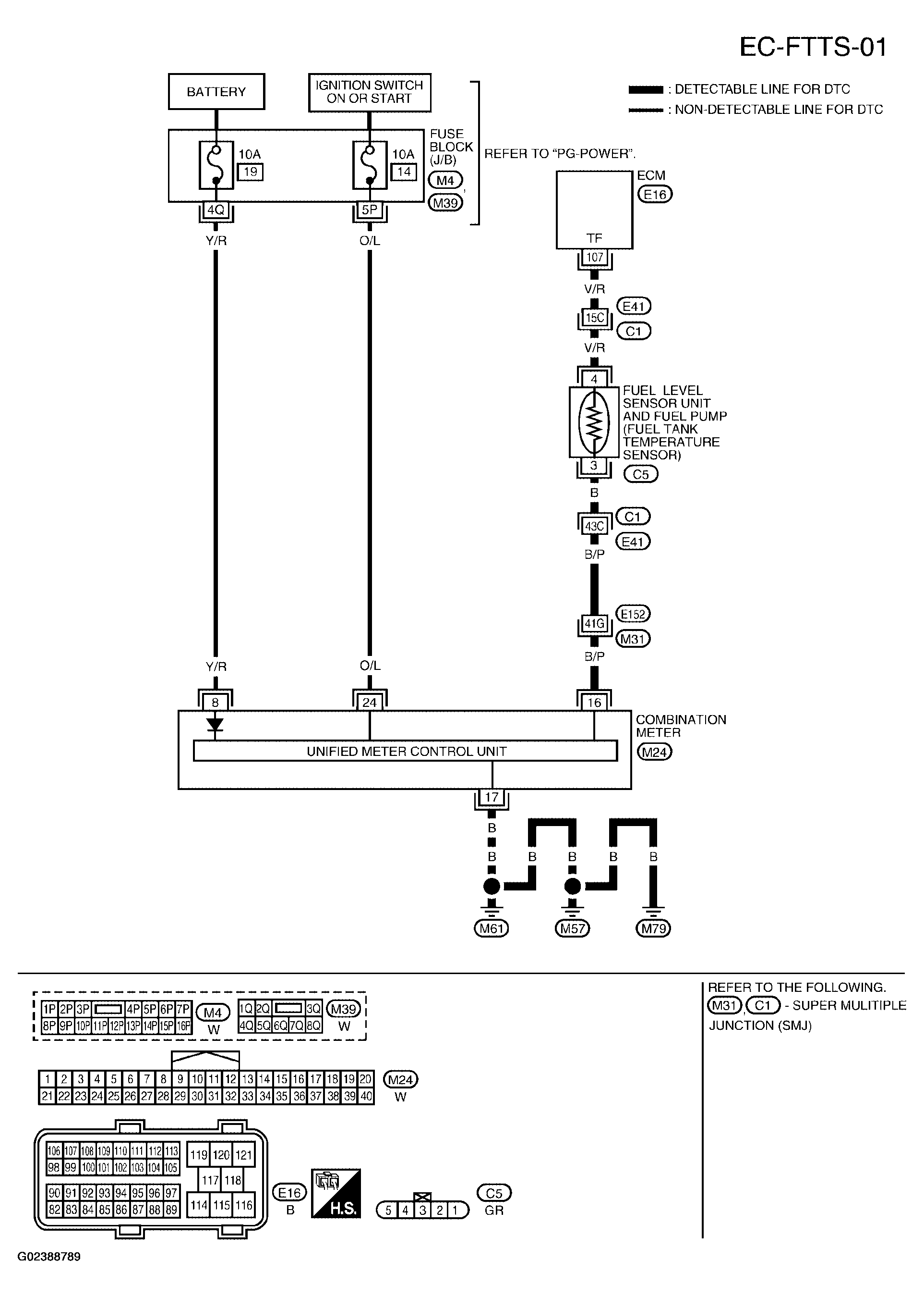
DTC P0182, P0183: FTT Sensor: Wiring Diagram

Fig 1: Wiring Diagram - EC-FTTS-01
G02388789Courtesy of NISSAN MOTOR CO., U.S.A.